LEMON Manuals: Even more car manuals for everyone
Home >> Cadillac >> 2009 >> XLR Base >> Repair and Diagnosis >> External Pages >> Different car >> Section 145 (Data Communication System) >> Schematic and Routing Diagrams >> Body Control System Schematics

Body Control System Schematics

WARNING: This page is about a different car, the 2008 Cadillac XLR. However, it is still accessible from the selected car via links, so may be relevant.
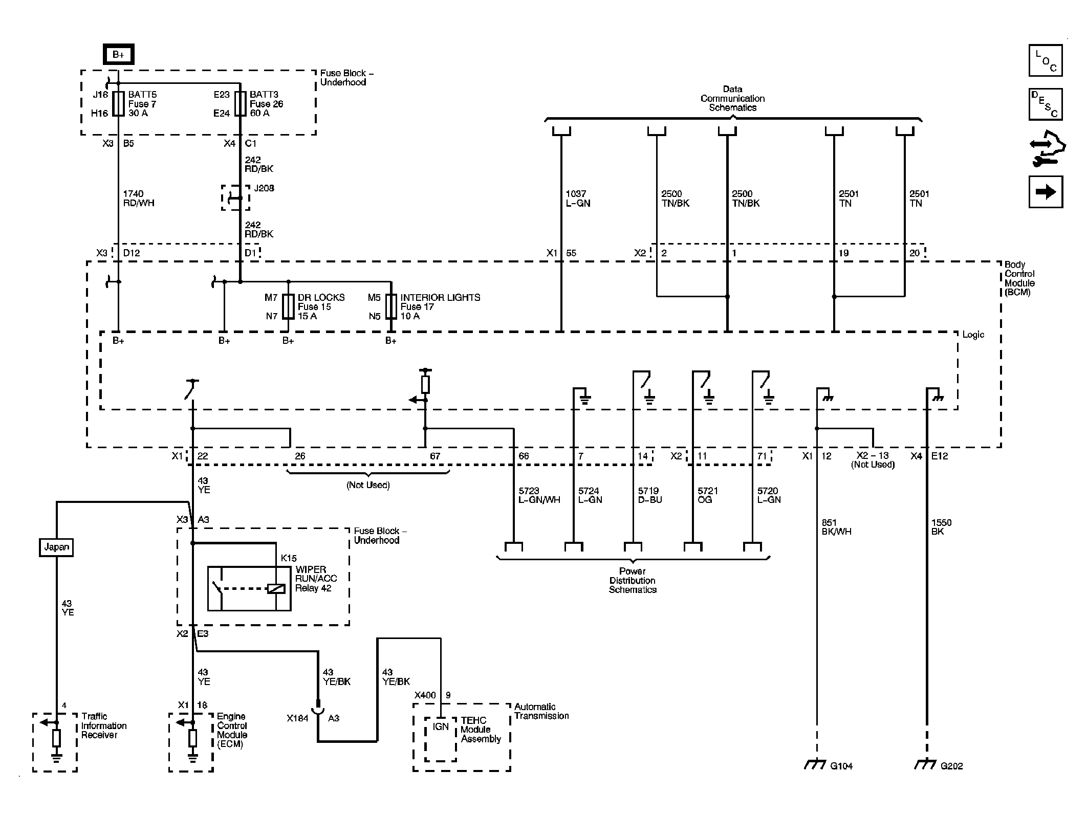
Fig 1: Power, Ground, and DLC
GM1899940Courtesy of GENERAL MOTORS CORP.
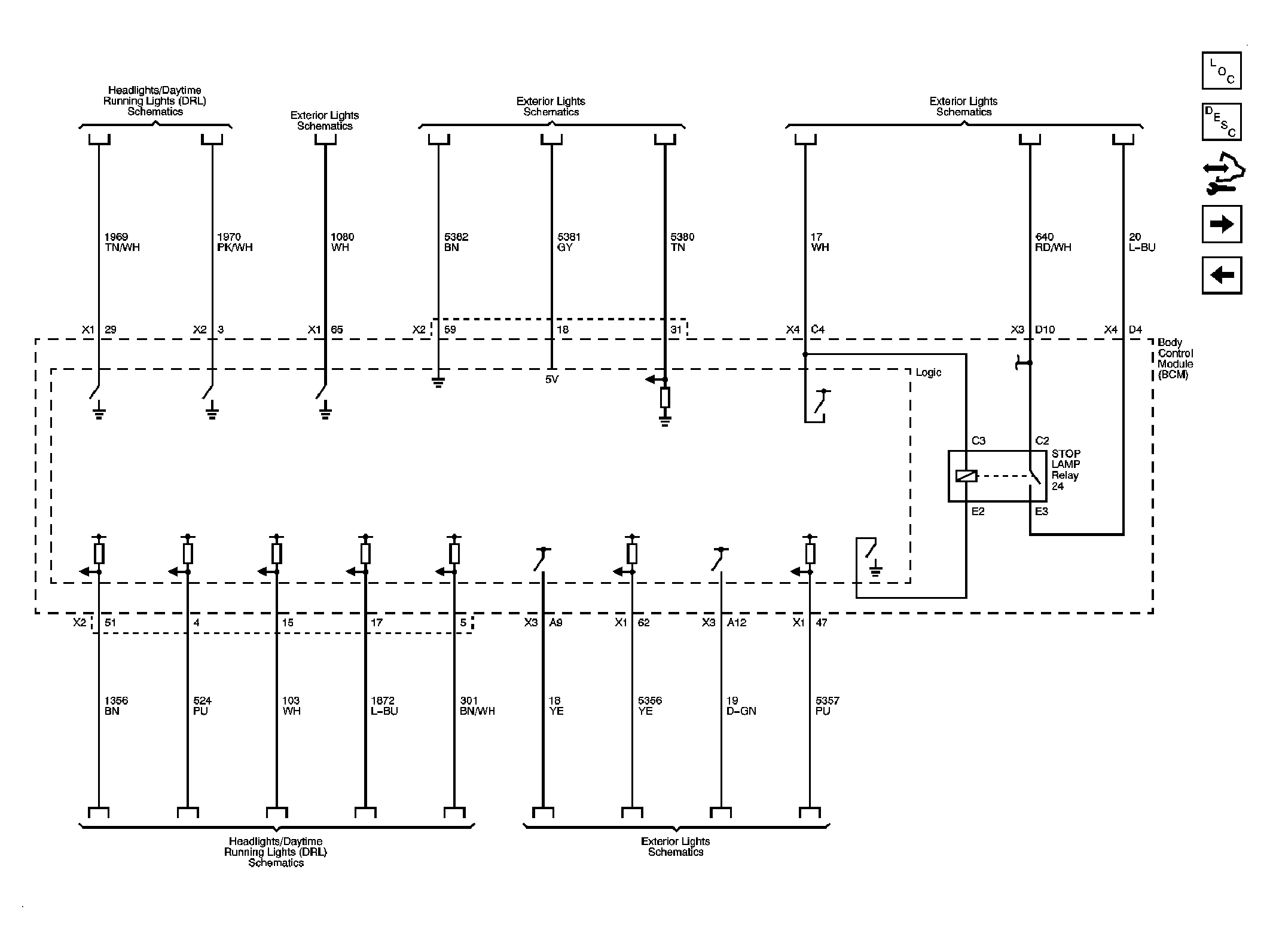
Fig 2: Headlights/DRL and Exterior Lights References
GM1899942Courtesy of GENERAL MOTORS CORP.
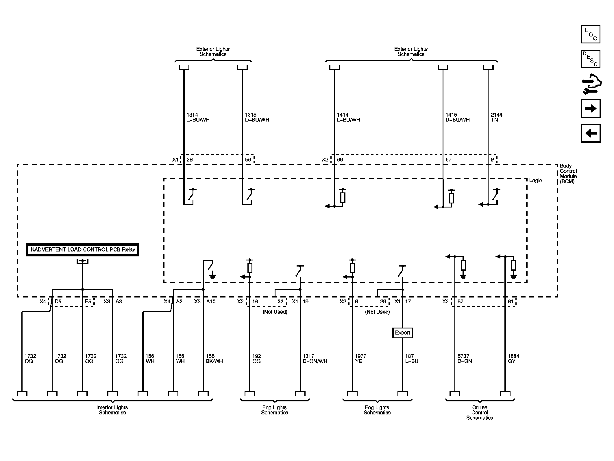
Fig 3: Exterior Lights Continued, Interior Lights, and Fog Lights References
GM1899945Courtesy of GENERAL MOTORS CORP.
Fig 4: Other Subsystem References
GM1899947Courtesy of GENERAL MOTORS CORP.