LEMON Manuals: Even more car manuals for everyone
Home >> Cadillac >> 2009 >> Escalade EXT >> Repair and Diagnosis >> External Pages >> Different car >> Section 286 (Trailer Brake Control System) >> Schematic and Routing Diagrams >> Trailer Brake Control Schematics

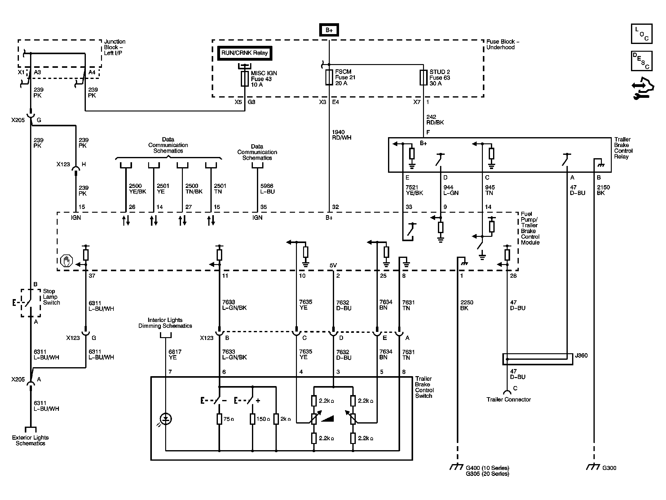
Trailer Brake Control Schematics

WARNING: This page does not describe the selected car, but rather 8 other vehicles, including the 2010 GMC Yukon XL, 2010 GMC Yukon, 2010 Chevrolet Tahoe, 2010 Chevrolet Suburban, and 2010 Chevrolet Avalanche. However, it is still accessible from the selected car via links, so may be relevant.
Fig 1: Trailer Brake Control Schematic
GM2241692Courtesy of GENERAL MOTORS CORP.