LEMON Manuals: Even more car manuals for everyone
Home >> Cadillac >> 2009 >> Escalade EXT >> Repair and Diagnosis (Single Page) >> Quick Lookups >> Electrical Component Locations >> Wiring Systems And Power Management - Powertrain & I/P Component Views >> Instrument Panel/Center Console Component Views

Instrument Panel/Center Console Component Views

Fig 1: Instrument Panel Overview (without YE9)
GM2047769Courtesy of GENERAL MOTORS CORP.
Callout Component Name
1 Instrument Panel Cluster (IPC)
2 Ambient Light/Sunload Sensor (CJ2)
3 Automatic Transmission Shift Lever
4 Radio
5 Inflatable Restraint I/P Module
6 HVAC Control Module
7 Accessory Power Outlet - I/P 2
8 Transfer Case Shift Control Switch (NQH)
9 Steering Wheel Tilt Switch
10 Trailer Brake Control Panel Switch (JL1)
11 Headlamp and Panel Dimmer Switch
12 Headlamp and Panel Dimmer Switch (Z75)
13 Driver Information Center (DIC) Switch (UK3)
14 Turn Signal/Multifunction Switch
Fig 2: Instrument Panel Overview (YE9)
GM2047715Courtesy of GENERAL MOTORS CORP.
Callout Component Name
1 Turn Signal/Multifunction Switch
2 Automatic Transmission Shift Lever
3 Ambient Light/Sunload Sensor (CJ2)
4 Speaker - Center I/P(UQS)
5 Clock (Z75)
6 Radio
7 Inflatable Restraint I/P Module
8 Traction Control Switch (Z75)
9 HVAC Control Module
10 Multifunction Switch - I/P
11 Driver Information Center (DIC) Switch (Z75)
12 Noise Compensation Microphone
13 Inflatable Restraint Steering Wheel Module
14 Steering Wheel/Column Tilt Switch
15 Transfer Case Shift Control Switch (NQH)
16 Headlamp and Panel Dimmer Switch (Z75)
17 Headlamp and Panel Dimmer Switch (except Z75)
18 Instrument Panel Cluster (IPC)
Fig 3: Steering Wheel Components
GM2047972Courtesy of GENERAL MOTORS CORP.
Callout Component Name
1 Horn Switch
2 Heated Steering Wheel Control Module (KA9)
3 Steering Wheel Control Switch - Right (UK3)
4 Horn Switch
5 Steering Wheel Control Switch - Left (K34 or KA9)
Fig 4: A - Pillar Speakers (UQ3/UQA)
GM2051484Courtesy of GENERAL MOTORS CORP.
Callout Component Name
1 Speaker - Left Front Tweeter
2 Speaker - Right Front Tweeter
Fig 5: HVAC Module Components
GM2068694Courtesy of GENERAL MOTORS CORP.
Callout Component Name
1 Mode Actuator
2 Air Temperature Actuator - Right
3 Recirculation Actuator
4 Air Temperature Sensor - Lower Right (CJ2)
5 Air Temperature Actuator - Left
6 Blower Motor Control Module
7 Blower Motor
8 Air Temperature Sensor - Lower Left (CJ2)
Fig 6: Junction Block - Right I/P
GM2062300Courtesy of GENERAL MOTORS CORP.
Callout Component Name
1 Junction Block - Right I/P
Fig 7: Serial Data Gateway (SDG) Module (HP2)
GM1985289Courtesy of GENERAL MOTORS CORP.
Callout Component Name
1 Serial Data Gateway (SDG) Module
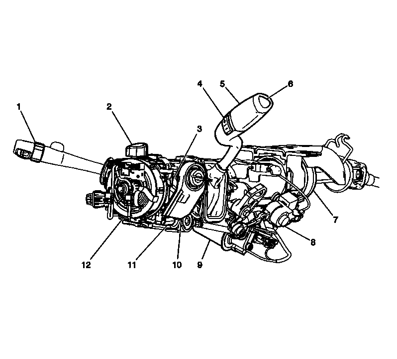
Fig 8: Steering Column Components
GM2047948Courtesy of GENERAL MOTORS CORP.
Callout Component Name
1 Turn Signal/Multifunction Switch
2 Hazard Switch
3 Ignition Lock Cylinder
4 Automatic Transmission Manual Shift Switch (MYC, MYD or M99)
5 Automatic Transmission Shift Lever
6 Tow/Haul Switch
7 Steering Angle Sensor (JL4)
8 Automatic Transmission Shift Lock Control Solenoid
9 Tilt Wheel Actuator
10 Theft Deterrent Module (TDM)
11 Ignition Switch
12 Inflatable Restraint Steering Wheel Module
Fig 9: Lower Left Side of Instrument Panel
GM2051826Courtesy of GENERAL MOTORS CORP.
Callout Component Name
1 Park Brake Switch
2 Electronic Adjustable Pedal (EAP) Assembly (JF4)
3 Stop Lamp Switch
4 Accelerator Pedal Position (APP) Sensor
Fig 10: Data Communication Component View Below the I/P
GM1714212Courtesy of GENERAL MOTORS CORP.
Callout Component Name
1 I/P Trim
2 I/P Cluster Trim
3 Floor Panel
4 Junction Block - Left I/P
5 Body Control Module (BCM)
6 Transfer Case Shift Control Module (NQH)
7 Fuse Block - I/P
Fig 11: Behind the Instrument Panel Components (Z75)
GM2047866Courtesy of GENERAL MOTORS CORP.
Callout Component Name
1 Digital Radio Receiver (U2K)
2 Vehicle Communication Interface Module (VCIM) (UE1)
3 Fuse Block - I/P
4 Body Control Module (BCM)
5 Navigation Antenna (UVB)
Fig 12: Front Floor Console (without D07)
GM2048063Courtesy of GENERAL MOTORS CORP.
Callout Component Name
1 Rear Seat Audio (RSA) Control (UK6)
2 Inflatable Restraint Vehicle Rollover Sensor (ASF)
3 Yaw and Lateral Accelerometer Sensor
4 Audio Amplifier (UQA or UQ3)
5 Accessory Power Outlet - Console (D07)
6 Audio/Video Adapter (U42)
7 Accessory Power Outlet - Center Console Compartment (D07)
8 Inflatable Restraint Sensing and Diagnostic Module (SDM)
9 Speaker - Subwoofer (UQS)
Fig 13: Front Floor Console (D07)
GM2048011Courtesy of GENERAL MOTORS CORP.
Callout Component Name
1 Rear Seat Audio (RSA) Control (UK6)
2 Yaw and Lateral Accelerometer Sensor
3 Accessory Power Outlet - Console (D07)
4 Audio/Video Adapter (U42)
5 Audio Amplifier (UQA or UQS)
6 Inflatable Restraint Sensing and Diagnostic Module (SDM)
7 Inflatable Restraint Vehicle Rollover Sensor (ASF)
8 Speaker - Subwoofer