LEMON Manuals: Even more car manuals for everyone
Home >> Cadillac >> 2007 >> Escalade EXT >> Repair and Diagnosis >> External Pages >> Different car >> Section 944 (Anti-Lock Brake System, Traction Control System & Stability Control System) >> Schematic and Routing Diagrams >> Antilock Brake System Schematics

Antilock Brake System Schematics

WARNING: This page is about a different car, the 2007 GMC Sierra and 2007 Chevrolet Silverado. However, it is still accessible from the selected car via links, so may be relevant.
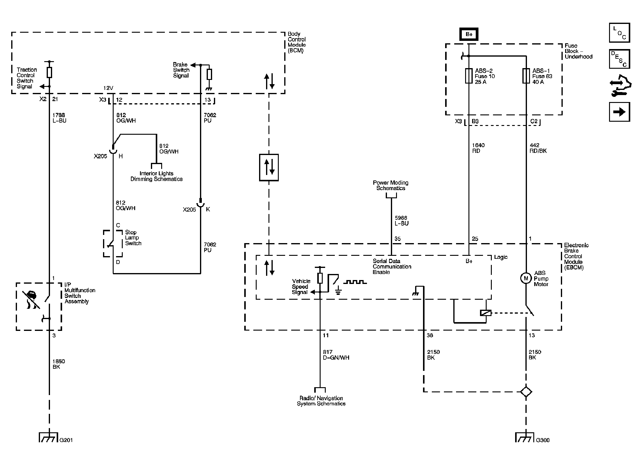
Fig 1: Module Power, Ground, Serial Data, Pump Motor and Brake Switch (JL4) Schematic
GM1846861Courtesy of GENERAL MOTORS CORP.
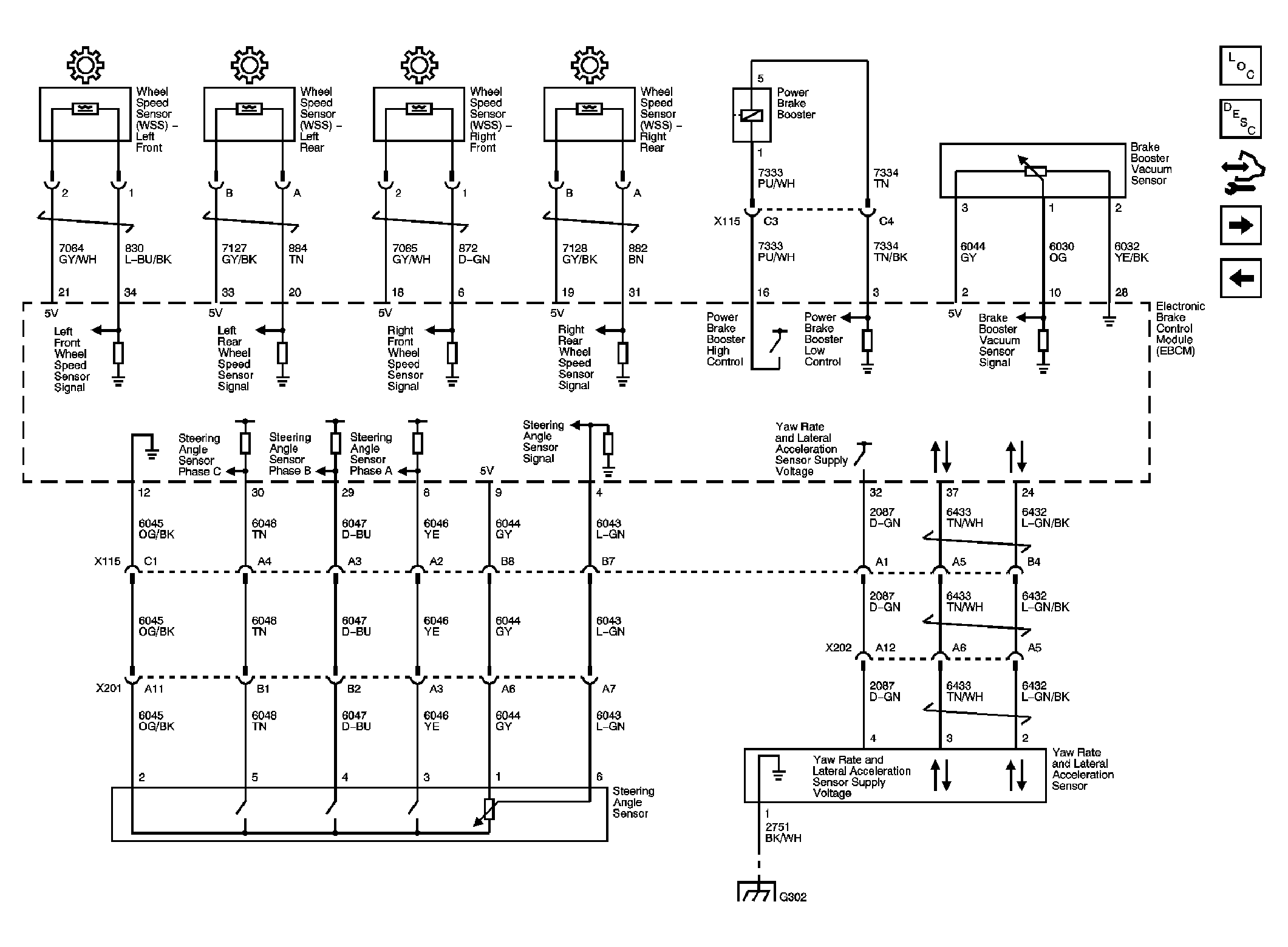
Fig 2: Sensors (JL4) Schematic
GM1846865Courtesy of GENERAL MOTORS CORP.
Fig 3: JF3/JF7 Schematic
GM1846866Courtesy of GENERAL MOTORS CORP.
Fig 4: JH6/JH7 Schematic
GM1870747Courtesy of GENERAL MOTORS CORP.