LEMON Manuals: Even more car manuals for everyone
Home >> Cadillac >> 2007 >> Escalade EXT >> Repair and Diagnosis >> External Pages >> Different car >> Section 1184 (Data Communication System) >> Schematic and Routing Diagrams >> Data Communication Schematics

Data Communication Schematics

WARNING: This page is about a different car, the 2008 Cadillac CTS. However, it is still accessible from the selected car via links, so may be relevant.
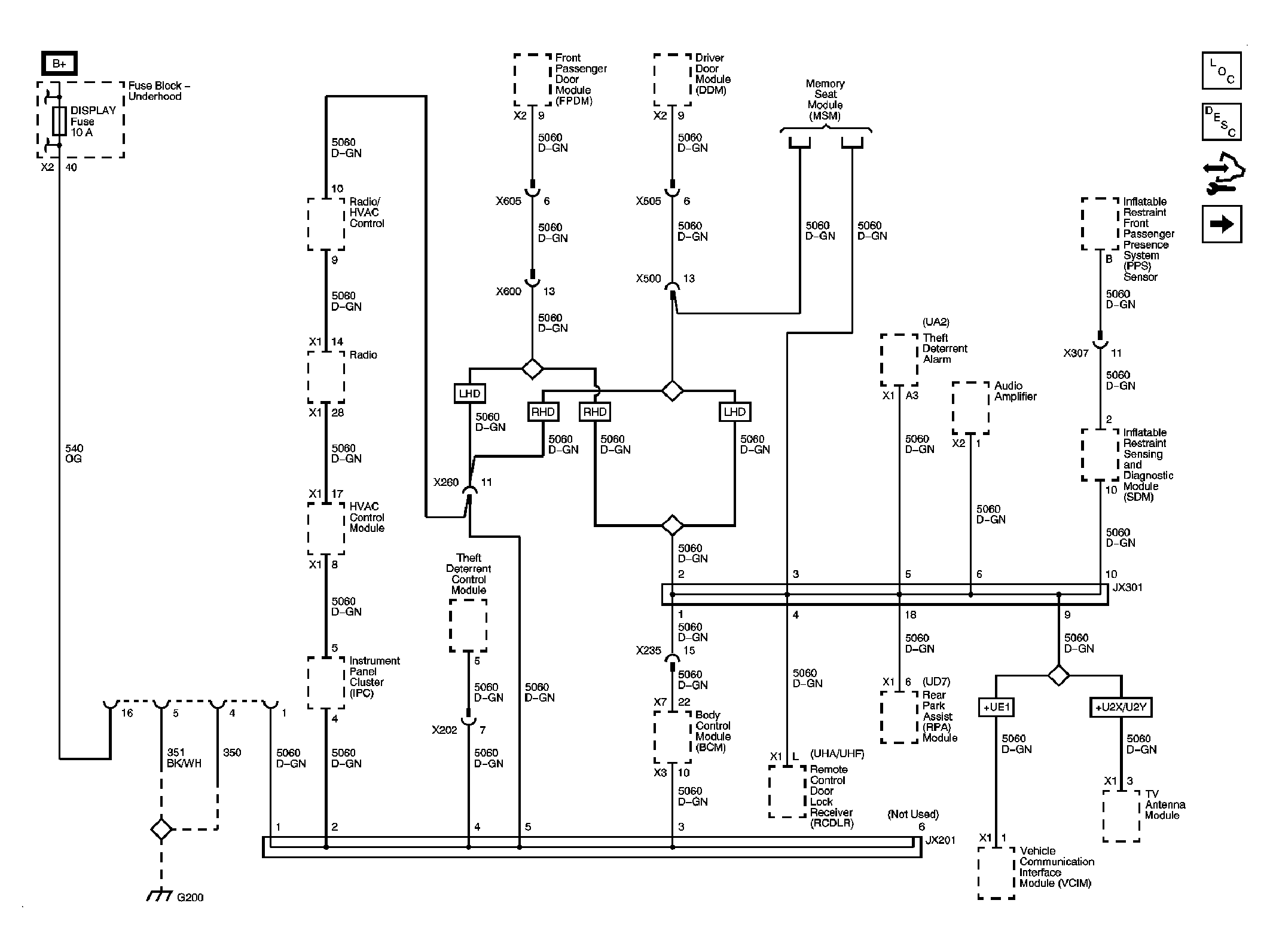
Fig 1: Low Speed GMLAN Schematic
GM1925423Courtesy of GENERAL MOTORS CORP.
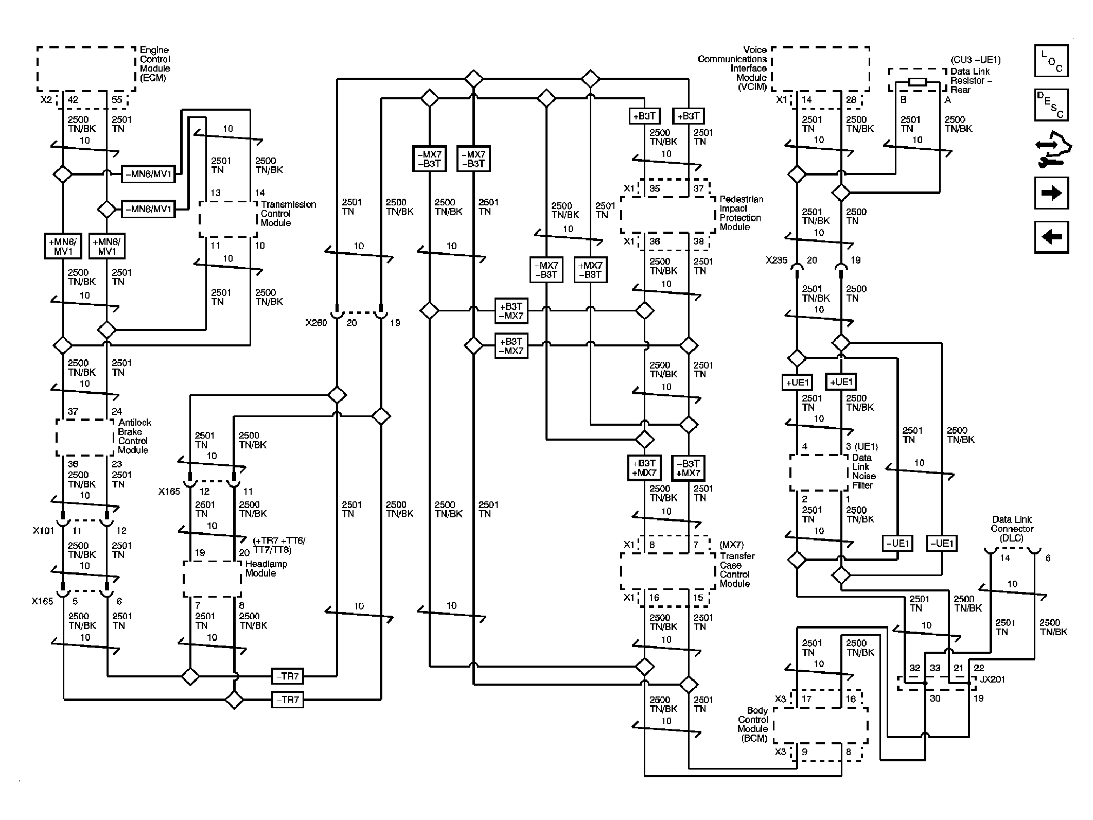
Fig 2: High Speed GMLAN Schematic
GM1925424Courtesy of GENERAL MOTORS CORP.
Fig 3: Communications Enable Schematic
GM1925435Courtesy of GENERAL MOTORS CORP.