LEMON Manuals: Even more car manuals for everyone
Home >> Cadillac >> 1992 >> Seville Base >> Repair and Diagnosis >> Engine Performance >> System >> Engine Controls - Tests W/Codes >> Pcm Code Charts >> Pcm Code E058, Pass Key Control Problem >> Pass Key Diagnosis

Pass Key Diagnosis

Pass key system interfaces PCM and starter with a power source, decoder module, starter enable relay, ignition switch and instrument cluster. Before replacing pass key module, check system for following common problems:

If incorrect key is used to try to start vehicle, decoder will not allow vehicle to start for 2-4 minutes, even if correct key is inserted.

Fig 1: PCM Code E058, Schematic, Pass Key Control Problem
G92C05008Courtesy of GENERAL MOTORS CORP.
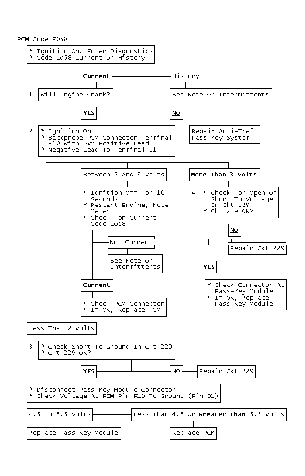
Fig 2: PCM Code E058, Flow Chart, Pass Key Control Problem
G91G07599Courtesy of GENERAL MOTORS CORP.
Fig 3: PCM Code E058
GB0011205