LEMON Manuals: Even more car manuals for everyone
Home >> Buick >> 2022 >> Encore AWD >> Repair and Diagnosis >> External Pages >> Different car >> Section 47 (Keyless Entry And Remote Function Systems) >> Wiring Schematic Diagrams >> Remote Function Wiring Schematics >> Keyless Entry - Passive and Keyless Start

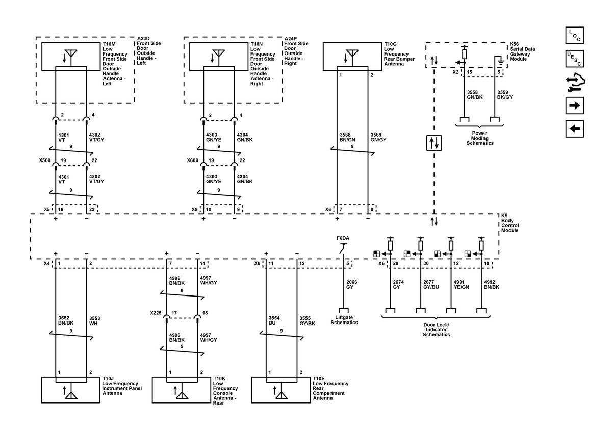
Keyless Entry - Passive and Keyless Start

WARNING: This page is about a different car, the 2022 Buick Envision. However, it is still accessible from the selected car via links, so may be relevant.
GM5738275Courtesy of GENERAL MOTORS COMPANY