LEMON Manuals: Even more car manuals for everyone
Home >> Buick >> 2020 >> Envision Base >> Repair and Diagnosis >> External Pages >> Different car >> Section 101 (Cellular System, Entertainment System, And Navigation System - Description And Operation) >> Description and Operation >> OnStar Description and Operation (UE1 with IOB/IO6) >> Notes

OnStar Description and Operation (UE1 with IOB/IO6): Notes

WARNING: This page is about a different car, the 2018 Buick Regal TourX and 2018 Buick Regal. However, it is still accessible from the selected car via links, so may be relevant.

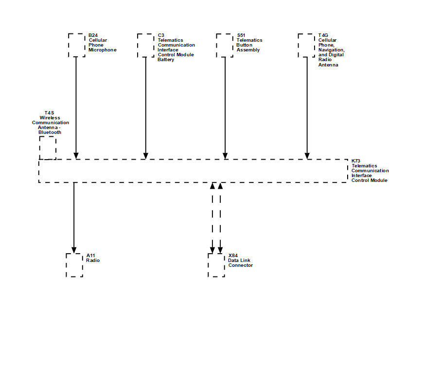
This OnStar® system consists of the following components:

This system also interfaces with the factory installed vehicle audio system.

GM3627470
Callout Component Name
B24 B24 Cellular Phone Microphone
C3 C3 Telematics Communication Interface Control Module Battery
S51 S51 Telematics Button Assembly
T4G T4G Cellular Phone, Navigation, and Digital Radio Antenna
T4S T4S Wireless Communication Antenna - Bluetooth
K73 K73 Telematics Communication Interface Control Module
A11 A11 Radio
X84 X84 Data Link Connector