LEMON Manuals: Even more car manuals for everyone
Home >> Buick >> 2020 >> Encore Base >> Repair and Diagnosis >> Transmission >> Automatic Trans >> Shift Lock Control System >> Schematic Wiring Diagrams >> Shift Lock Control Wiring Schematics (Buick) >> Shift Lock Control (Buick)

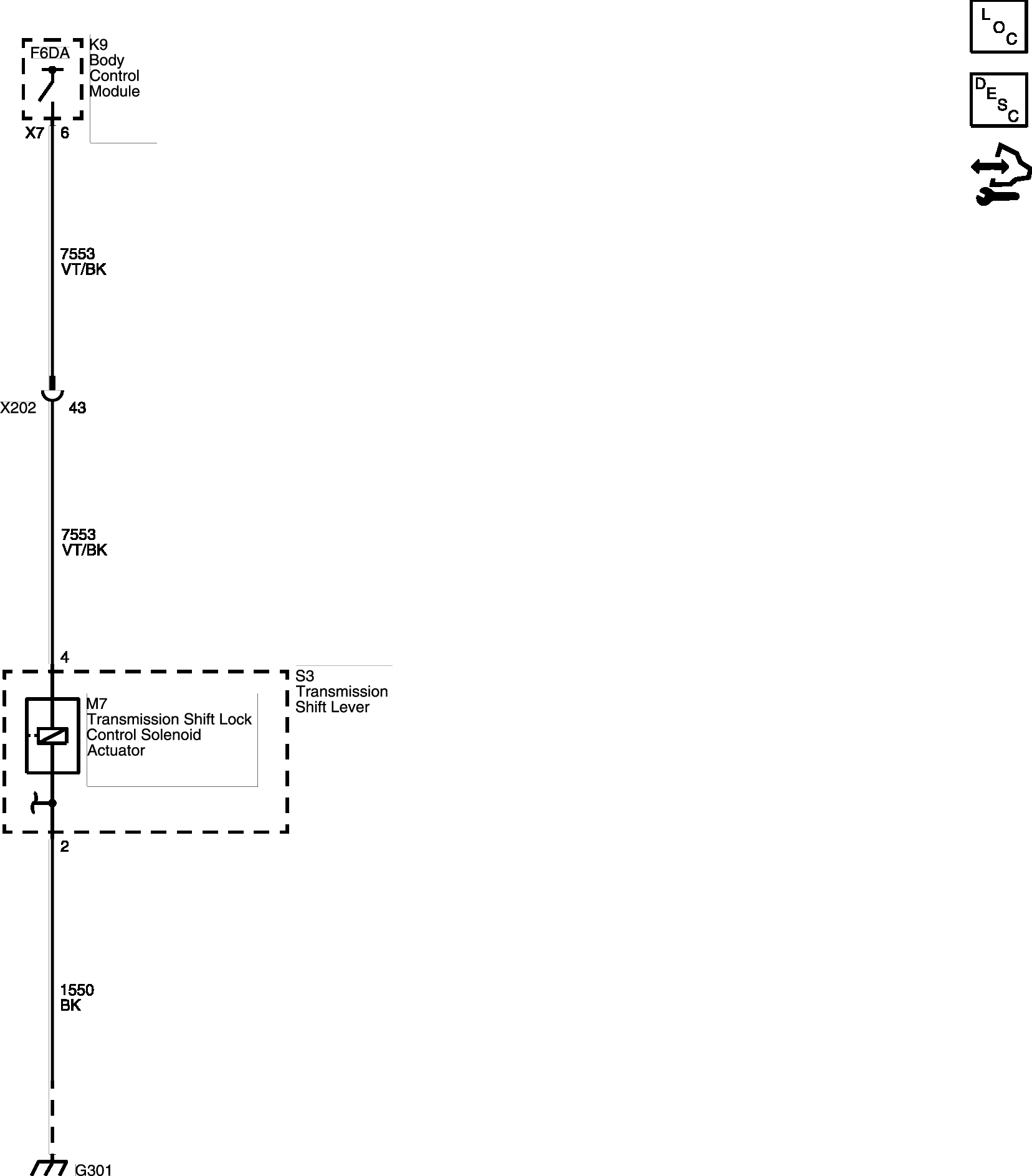
Shift Lock Control (Buick)

GM5283194Courtesy of GENERAL MOTORS COMPANY