LEMON Manuals: Even more car manuals for everyone
Home >> Buick >> 2019 >> LaCrosse Base >> Repair and Diagnosis (Single Page) >> Accessories & Equipment >> Entertainment Systems >> Cellular, Entertainment, And Navigation System >> Schematic Wiring Diagrams >> Radio/Navigation System Wiring Schematics >> Human Machine Interface Control and Info Display Modules Power, Ground and Serial Data

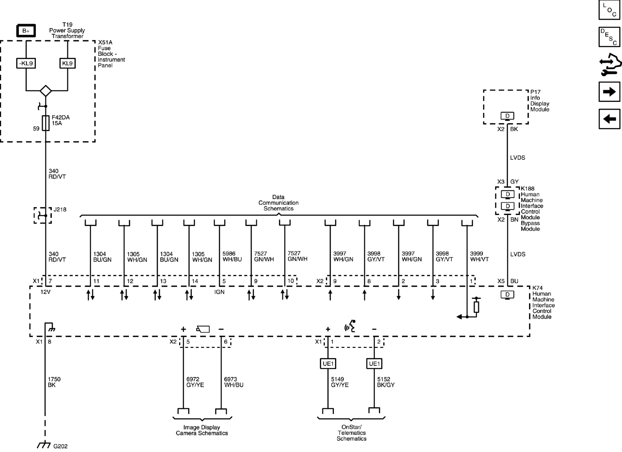
Human Machine Interface Control and Info Display Modules Power, Ground and Serial Data

GM4899208Courtesy of GENERAL MOTORS COMPANY