LEMON Manuals: Even more car manuals for everyone
Home >> Buick >> 2019 >> Encore Base >> Repair and Diagnosis >> Transmission >> Automatic Trans >> Shift Lock Control System >> Schematic Wiring Diagrams >> Shift Lock Control Schematic Wiring Diagram (Trax) >> Shift Lock Control (Trax with MM1)

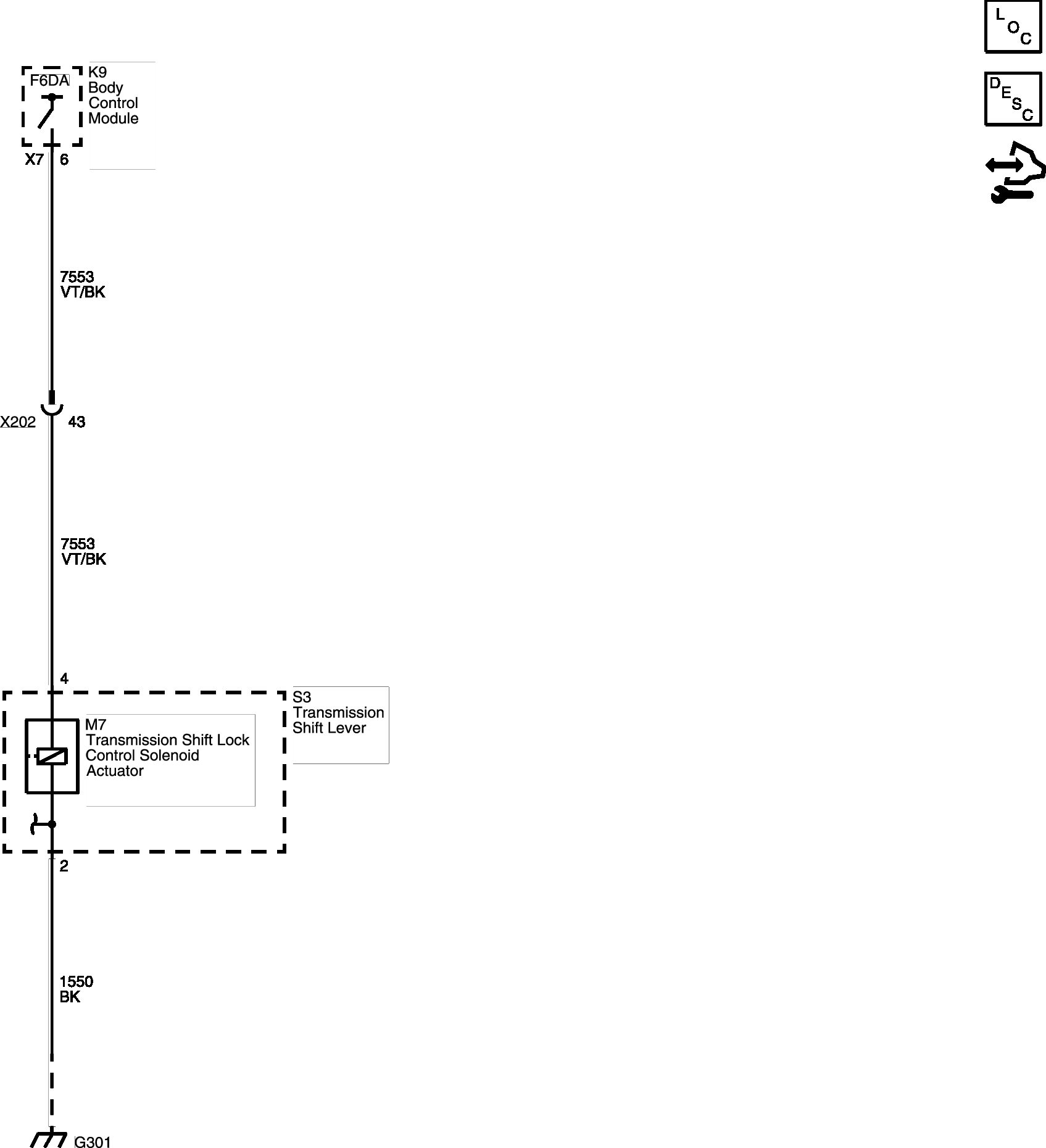
Shift Lock Control (Trax with MM1)

GM4919397Courtesy of GENERAL MOTORS COMPANY