LEMON Manuals: Even more car manuals for everyone
Home >> Buick >> 2018 >> Envision Base >> Repair and Diagnosis (Single Page) >> Body & Frame >> Windows >> Fixed And MOVEABLE Window System >> Description and Operation >> Power Windows Description and Operation >> Power Windows System Components

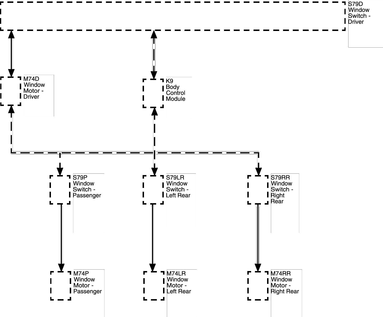
Power Windows System Components

The power window system consists of the following components:

GM3270436