LEMON Manuals: Even more car manuals for everyone
Home >> Buick >> 2017 >> Regal Premium, FWD >> Repair and Diagnosis >> Accessories & Equipment >> Drivers Assistance Systems - ADAS >> Object Detection System And Pedestrian Protection System >> Schematic Wiring Diagrams >> Object Detection Wiring Schematics >> Rearview Camera (UVC with IO5/IO6)

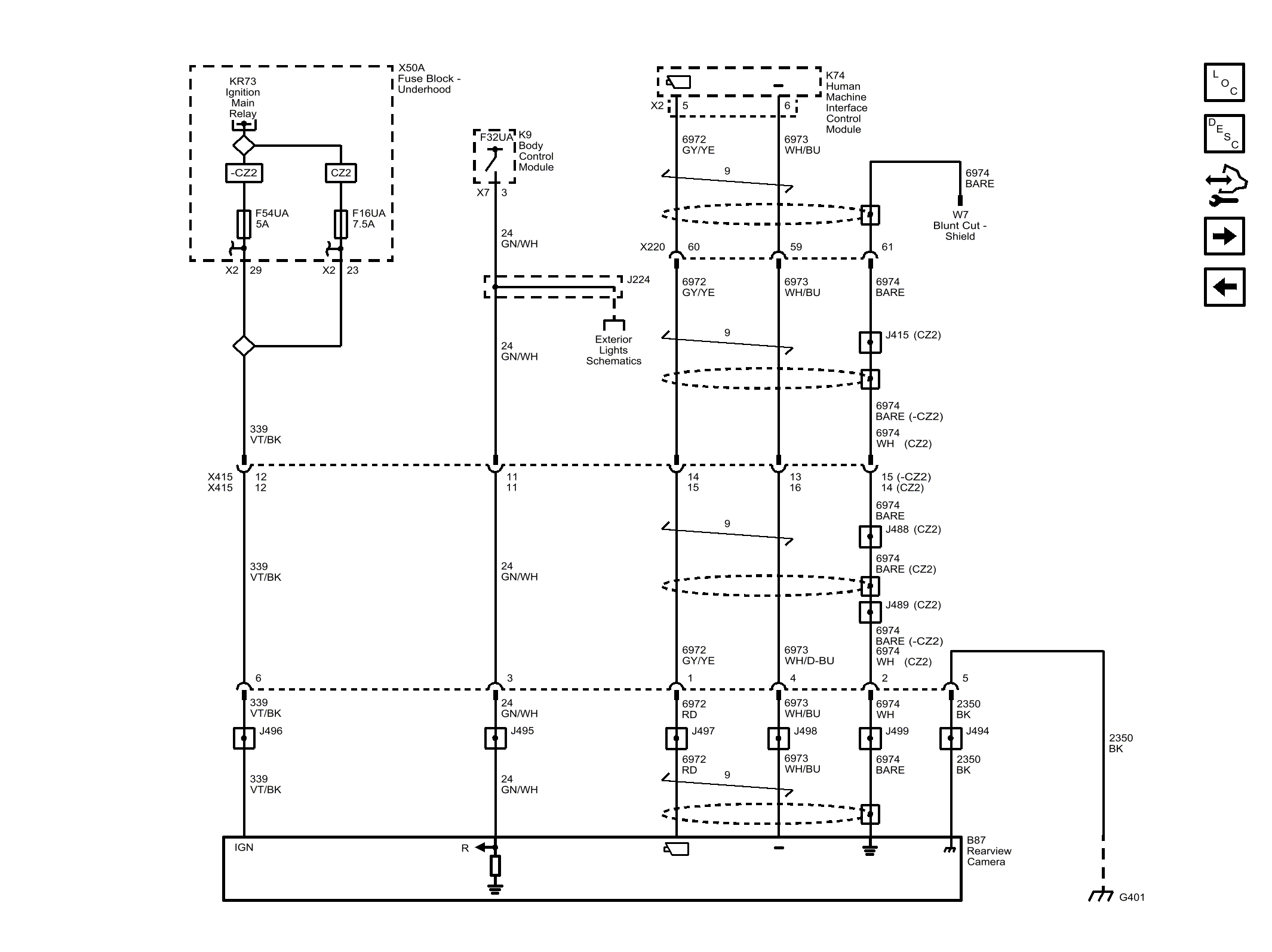
Rearview Camera (UVC with IO5/IO6)

Fig 1: Rearview Camera (UVC with IO5/IO6)
GM4423570Courtesy of GENERAL MOTORS COMPANY