LEMON Manuals: Even more car manuals for everyone
Home >> Buick >> 2017 >> Encore Base >> Repair and Diagnosis >> Accessories & Equipment >> Drivers Assistance Systems - ADAS >> Object Detection System And Pedestrian Protection System >> Schematic Wiring Diagrams >> Object Detection Wiring Schematics (Buick) >> Lane Departure Warning (Buick with UFL)

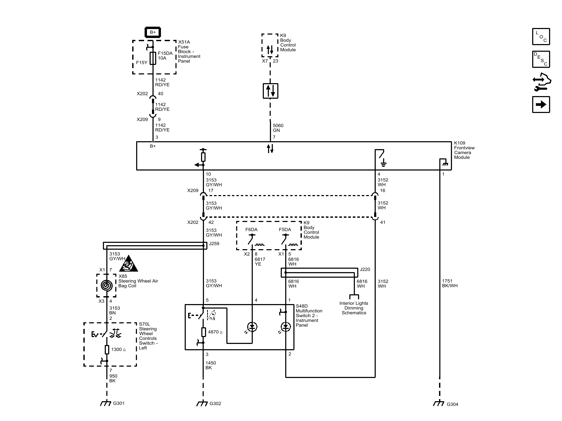
Lane Departure Warning (Buick with UFL)

Fig 1: Lane Departure Warning (Buick with UFL)
GM4377431Courtesy of GENERAL MOTORS COMPANY