LEMON Manuals: Even more car manuals for everyone
Home >> Buick >> 2017 >> Cascada Base >> Repair and Diagnosis >> Engine Performance >> System >> Data Communication System >> Schematic and Wiring Diagrams >> Data Communication Wiring Schematics >> Communication Enable Distribution

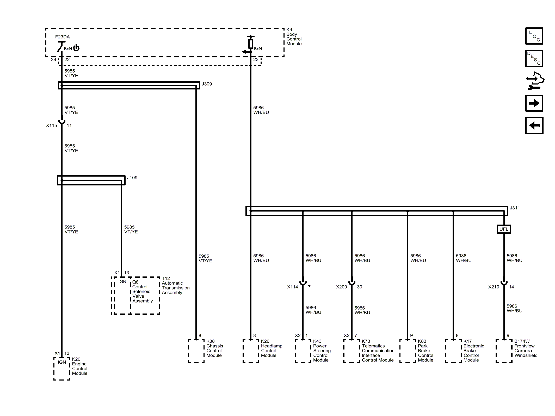
Communication Enable Distribution

GM4890323Courtesy of GENERAL MOTORS COMPANY