LEMON Manuals: Even more car manuals for everyone
Home >> Buick >> 2016 >> Envision >> Repair and Diagnosis >> External Pages >> Different car >> Section 97 (Cellular System, Entertainment System, And Navigation System) >> Schematic Wiring Diagrams >> Radio/Navigation System Wiring Schematics >> Auxiliary Radio/HVAC Controls (ULG)

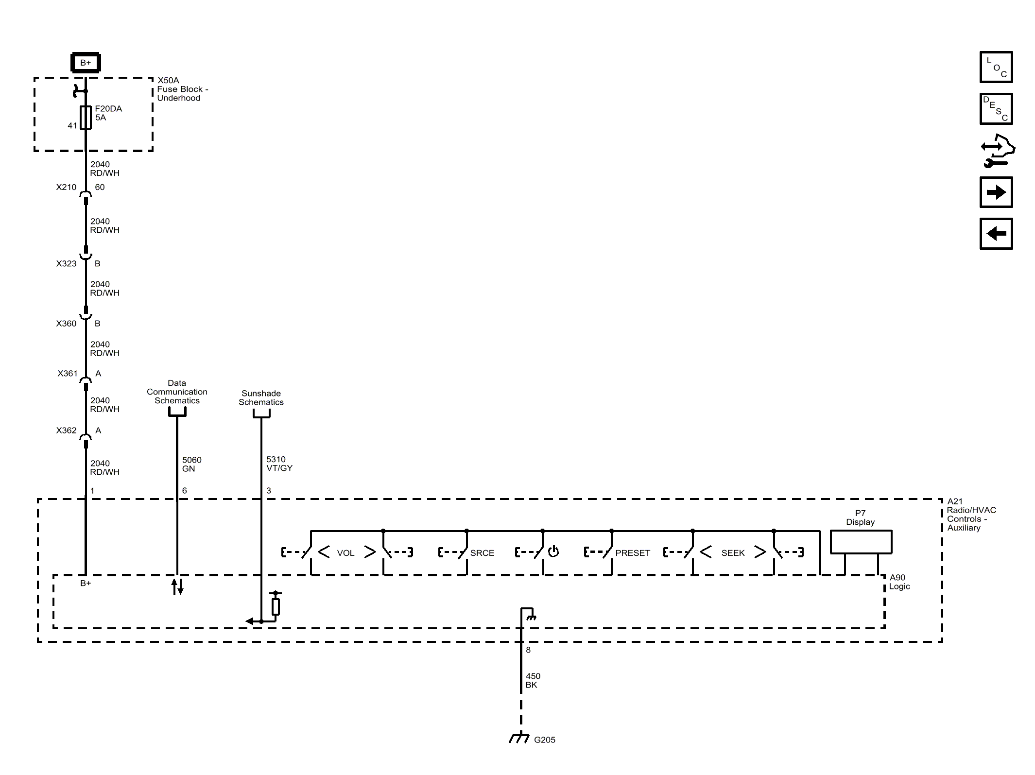
Auxiliary Radio/HVAC Controls (ULG)

WARNING: This page is about a different car, the 2015 Buick LaCrosse. However, it is still accessible from the selected car via links, so may be relevant.
Fig 1: Auxiliary Radio/HVAC Controls (ULG)
GM3774041Courtesy of GENERAL MOTORS COMPANY