LEMON Manuals: Even more car manuals for everyone
Home >> Buick >> 2015 >> Verano Base >> Repair and Diagnosis >> Engine Performance >> System >> Data Communication System >> Schematic Wiring Diagrams >> Data Communication Wiring Schematics >> Serial Data Communication Enable

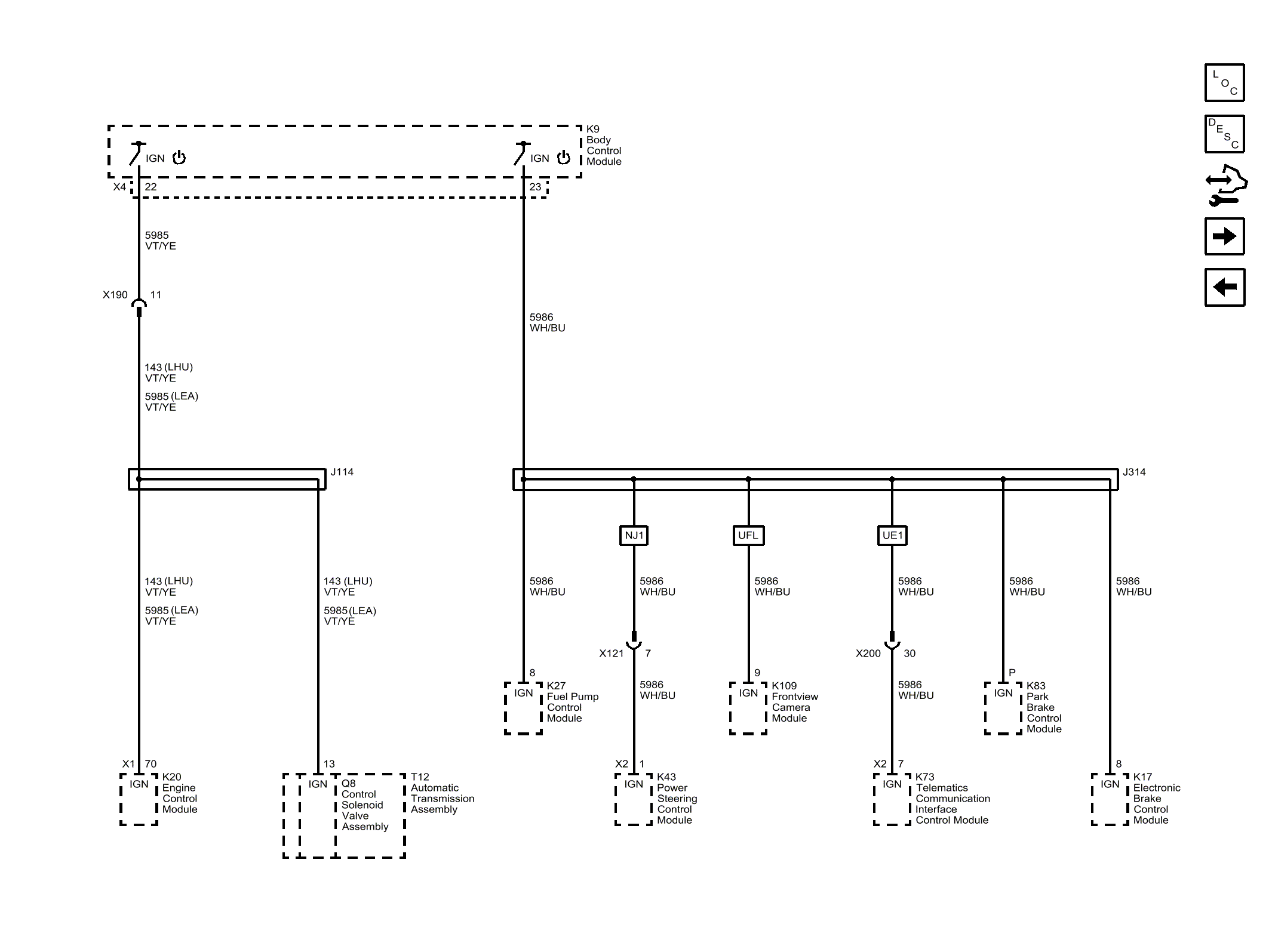
Serial Data Communication Enable

Fig 1: Serial Data Communication Enable
GM3802102Courtesy of GENERAL MOTORS COMPANY