LEMON Manuals: Even more car manuals for everyone
Home >> Buick >> 2015 >> Verano Base >> Repair and Diagnosis >> Accessories & Equipment >> Anti-Theft Systems >> Keyless Entry System And Remote Functions >> Schematic Wiring Diagrams >> Remote Function Wiring Schematics >> Passive Entry and Passive Start Antennas (ATH with BTM)

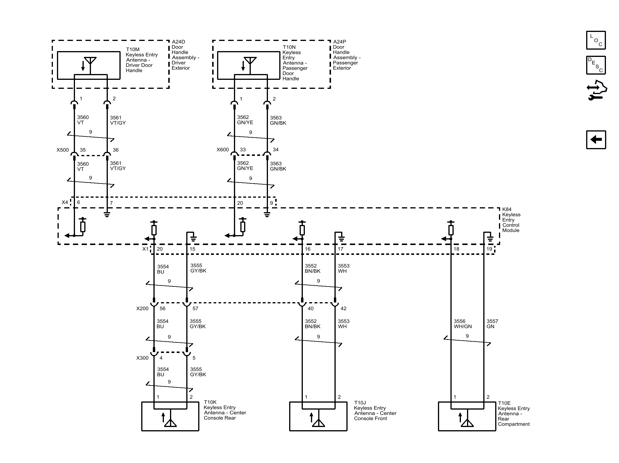
Passive Entry and Passive Start Antennas (ATH with BTM)

Fig 1: Passive Entry and Passive Start Antennas (ATH with BTM)
GM3802186Courtesy of GENERAL MOTORS COMPANY