LEMON Manuals: Even more car manuals for everyone
Home >> Buick >> 2014 >> Verano Base >> Repair and Diagnosis >> Engine Performance >> System >> Data Communication System >> Schematic Wiring Diagrams >> Data Communication Wiring Schematics >> Linear Interconnect Network (LIN) Wiring Schematics

Linear Interconnect Network (LIN) Wiring Schematics

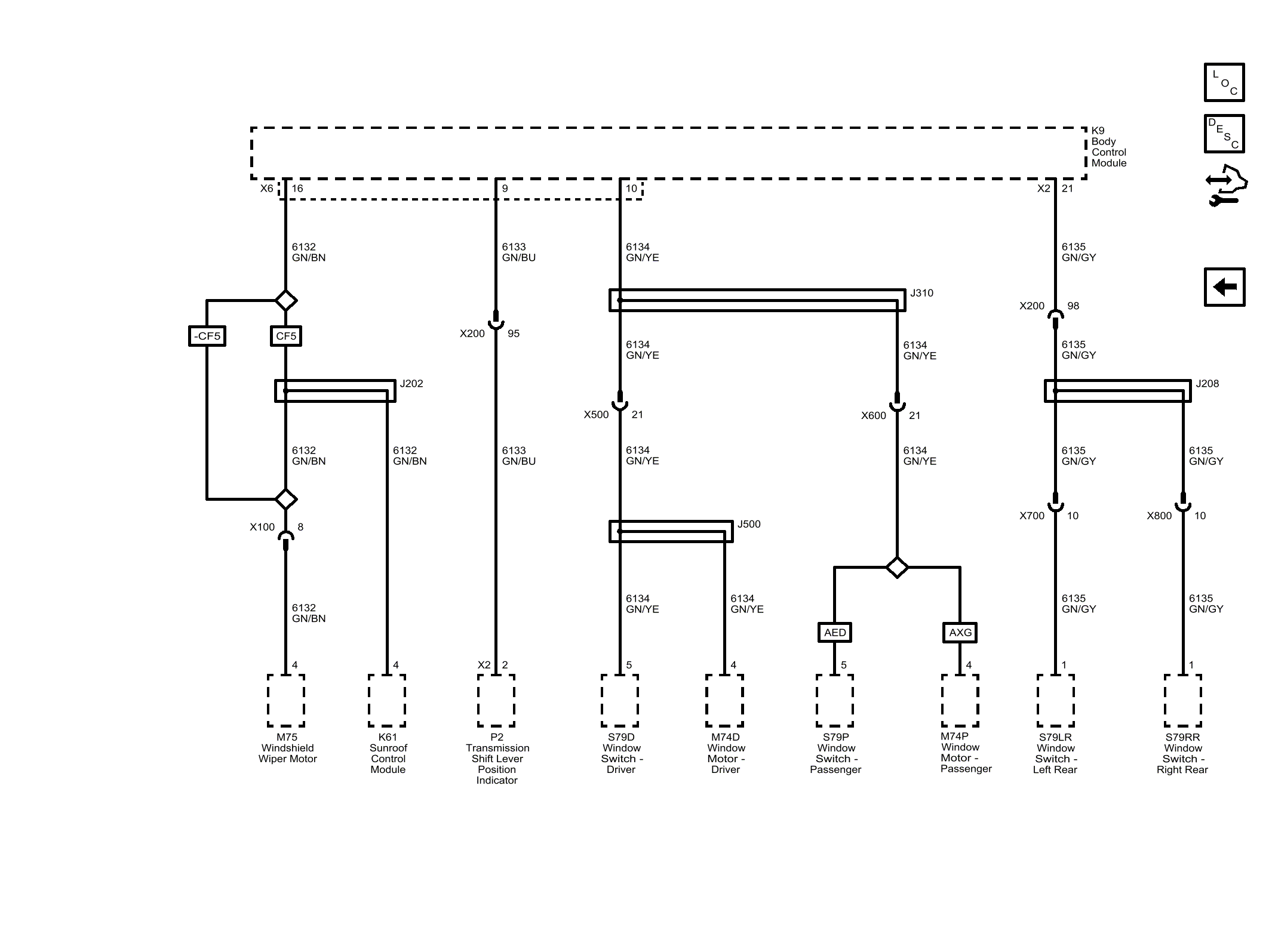
Fig 1: Linear Interconnect Network (LIN) Wiring Schematic
GM3336851Courtesy of GENERAL MOTORS COMPANY