LEMON Manuals: Even more car manuals for everyone
Home >> Buick >> 2013 >> Encore Convenience, AWD >> Repair and Diagnosis >> Accessories & Equipment >> Drivers Assistance Systems - ADAS >> Object Detection System And Pedestrian Protection System >> Schematic and Routing Diagrams >> Object Detection Schematics >> Lane Departure Warning (UFL)

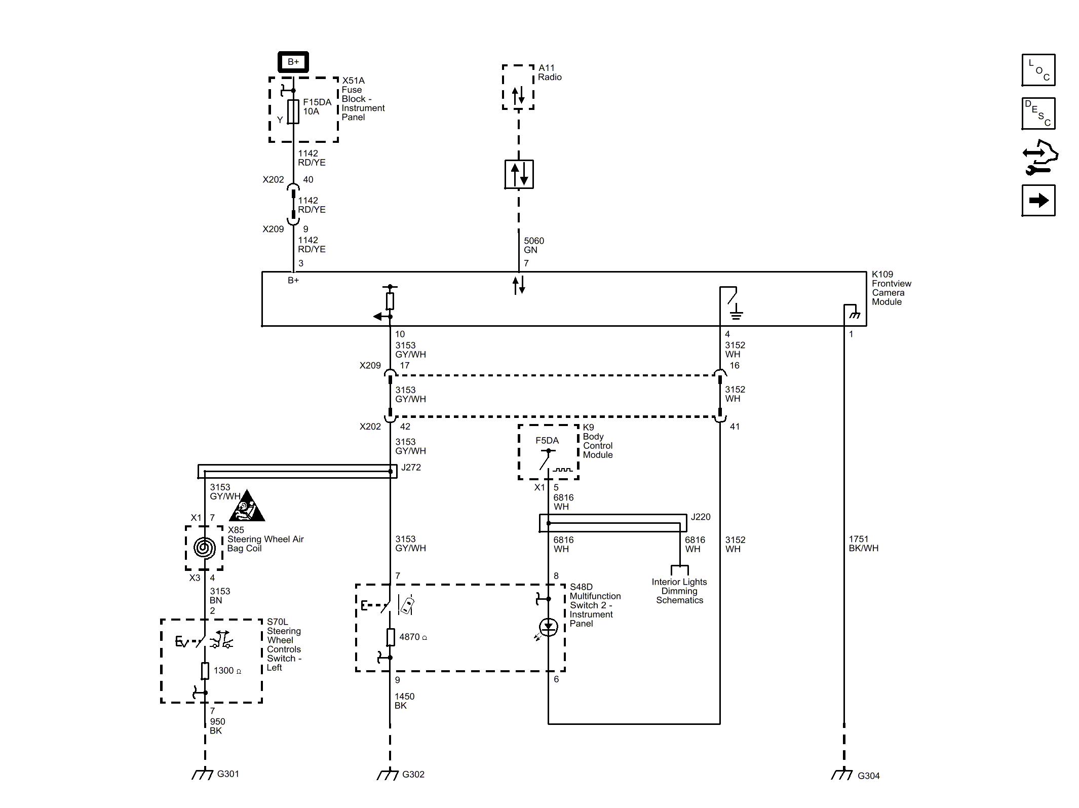
Lane Departure Warning (UFL)

Fig 1: Lane Departure Warning (UFL) Wiring Schematic
GM2873995Courtesy of GENERAL MOTORS COMPANY