LEMON Manuals: Even more car manuals for everyone
Home >> Buick >> 2013 >> Encore Base, AWD >> Repair and Diagnosis >> Engine Performance >> System >> Data Communication System >> Schematic and Routing Diagrams >> Data Communication Schematics >> Power, Ground And Low Speed GMLAN

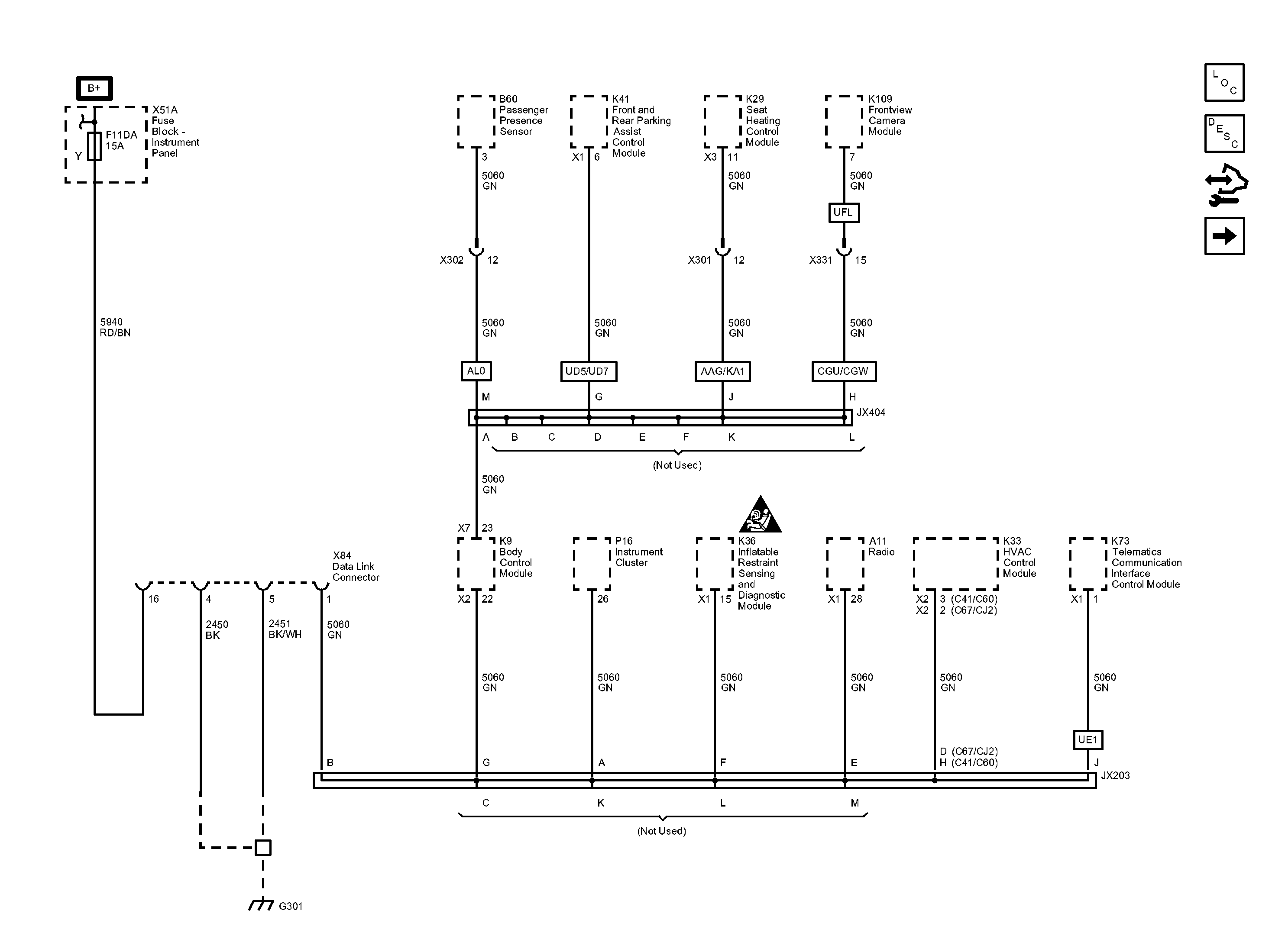
Power, Ground And Low Speed GMLAN

Fig 1: Power, Ground And Low Speed GMLAN Wiring Schematic
GM2873826Courtesy of GENERAL MOTORS COMPANY