LEMON Manuals: Even more car manuals for everyone
Home >> Buick >> 2012 >> Verano >> Repair and Diagnosis >> Engine Performance >> System >> Data Communications System >> Wiring Schematics >> Data Communications System Wiring Schematics >> Serial Data Communication Enable

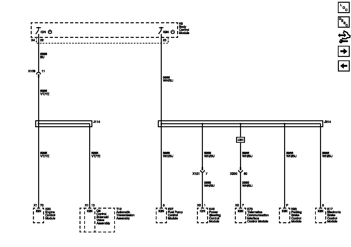
Serial Data Communication Enable

Fig 1: Serial Data Communication Enable Wiring Schematic
GM2690041Courtesy of GENERAL MOTORS COMPANY