LEMON Manuals: Even more car manuals for everyone
Home >> Buick >> 2012 >> Regal Base >> Repair and Diagnosis >> External Pages >> Different car >> Section 227 (Cellular System, Entertainment System, And Navigation System) >> Wiring Schematics >> Radio/Navigation System Wiring Schematics

Radio/Navigation System Wiring Schematics

WARNING: This page is about a different car, the 2011 Buick Regal. However, it is still accessible from the selected car via links, so may be relevant.
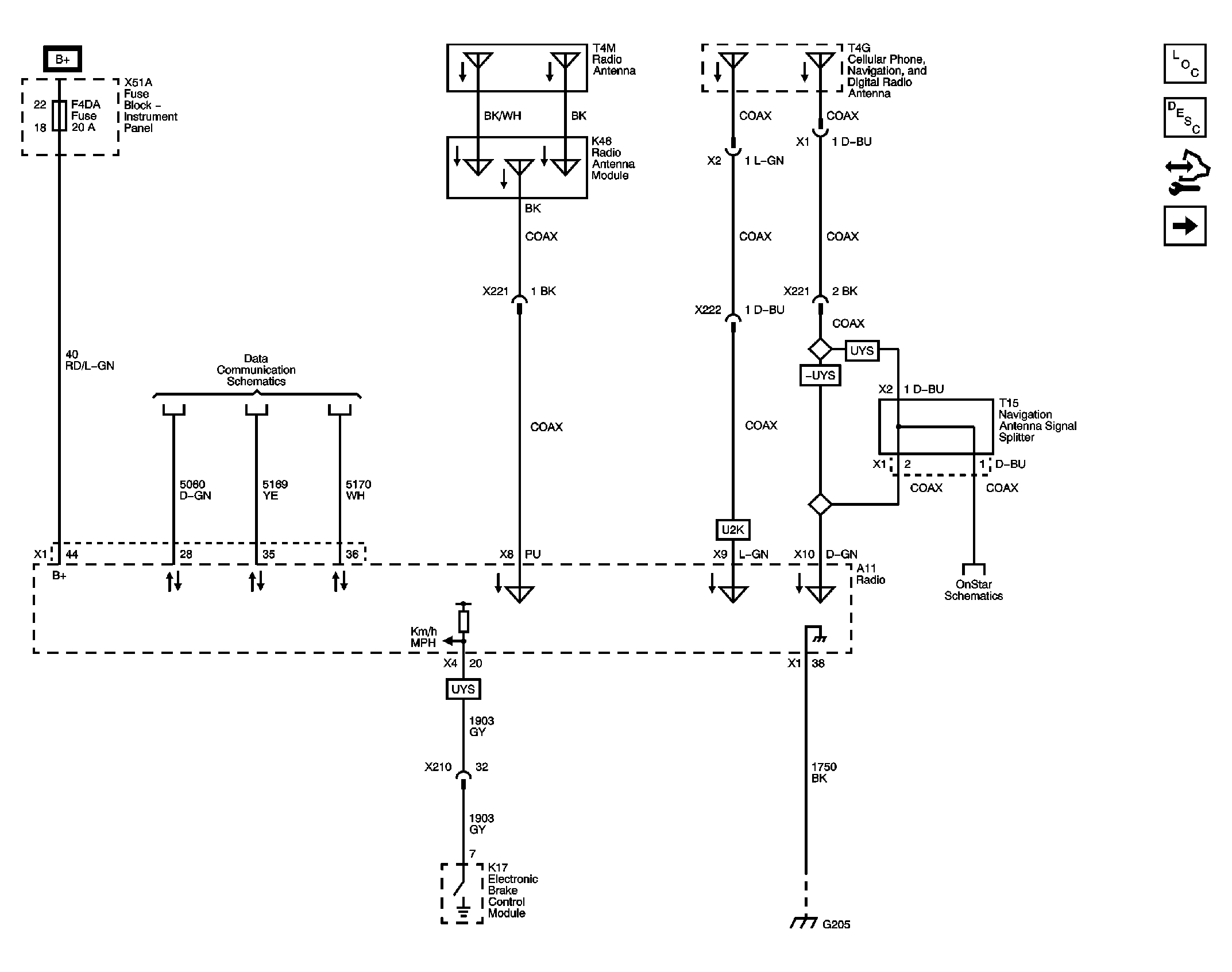
Fig 1: Power, Ground, Antennas And Serial Data Wiring Schematic
GM2375481Courtesy of GENERAL MOTORS CORP.
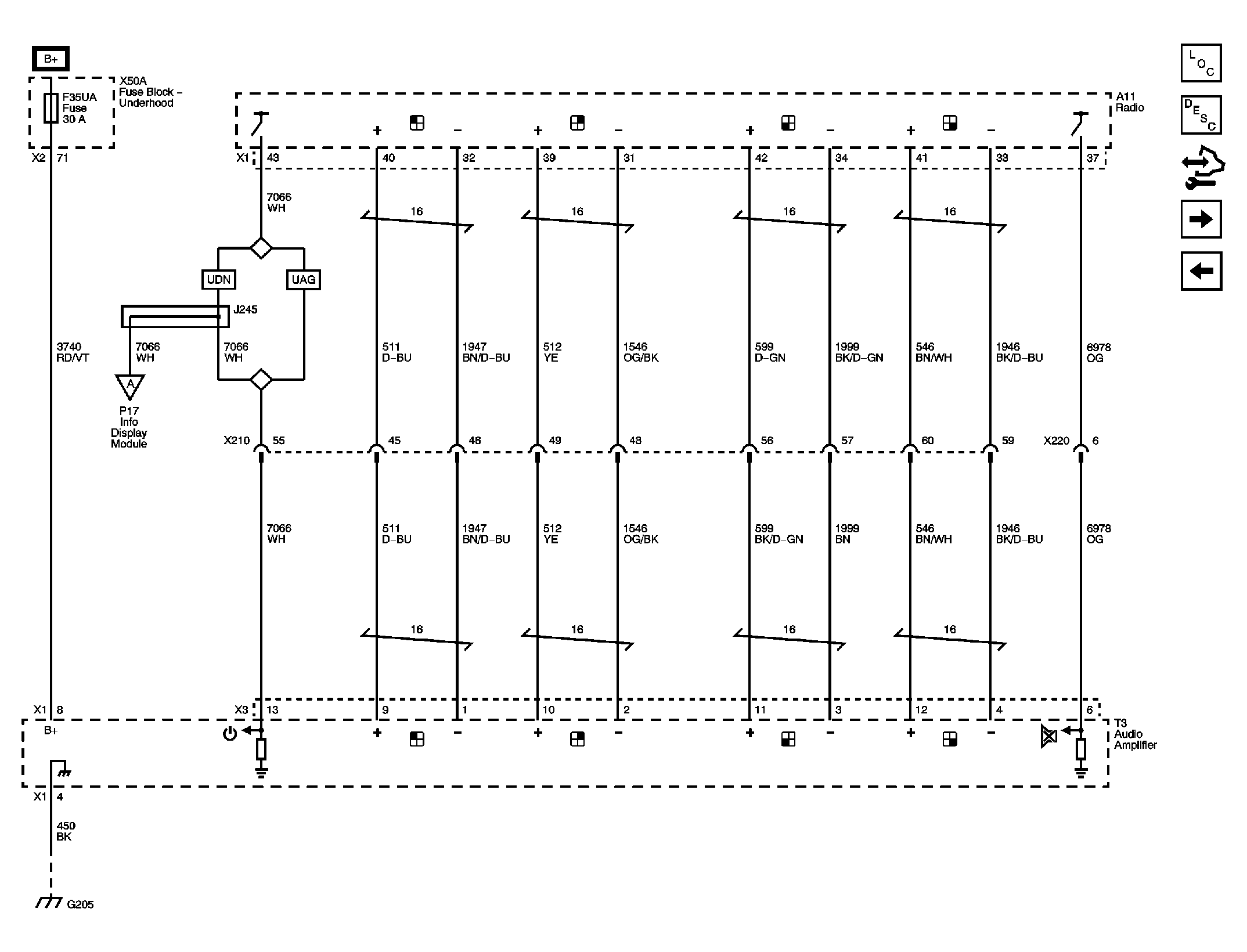
Fig 2: Amplifier Inputs Wiring Schematic (UQA)
GM2375487Courtesy of GENERAL MOTORS CORP.
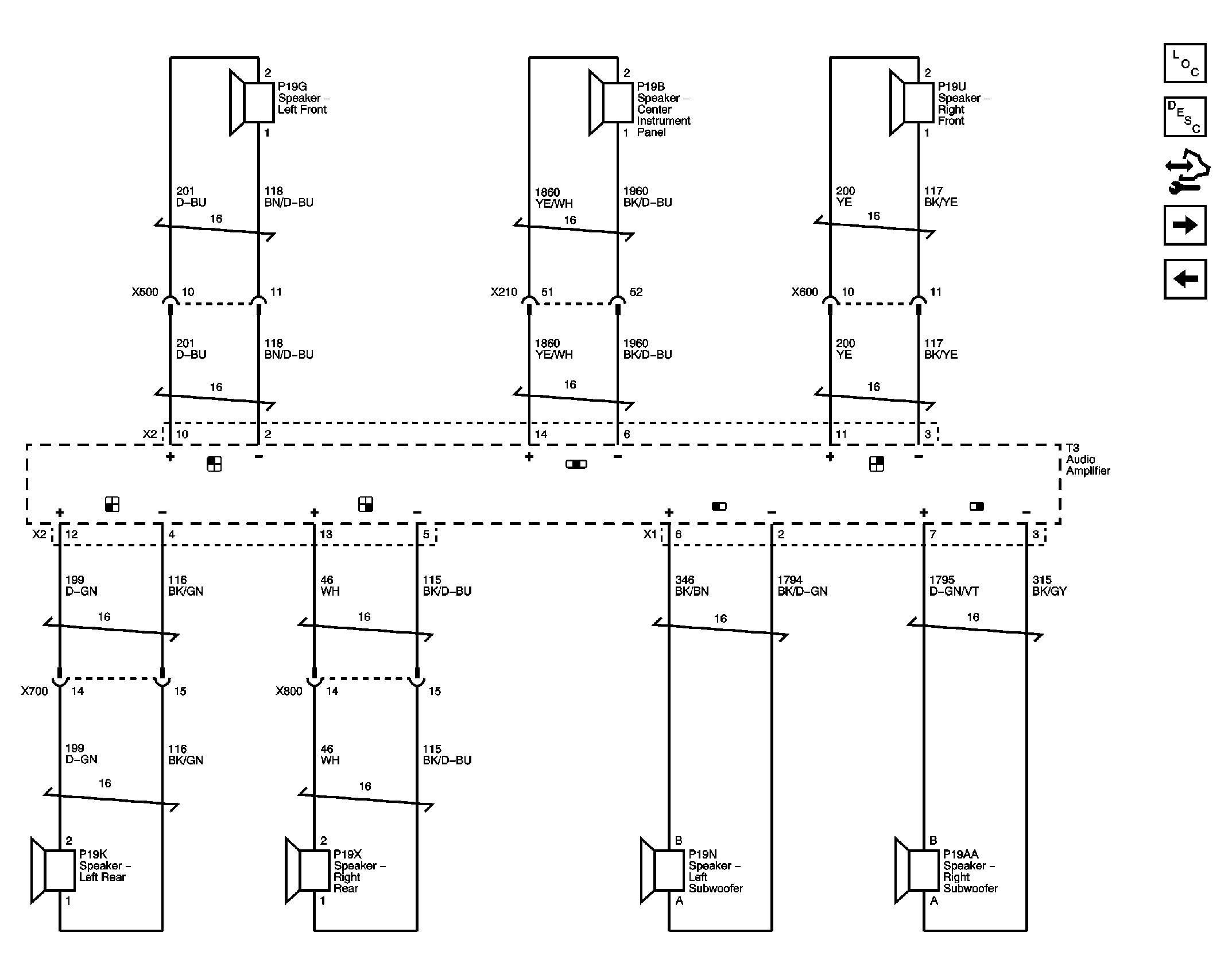
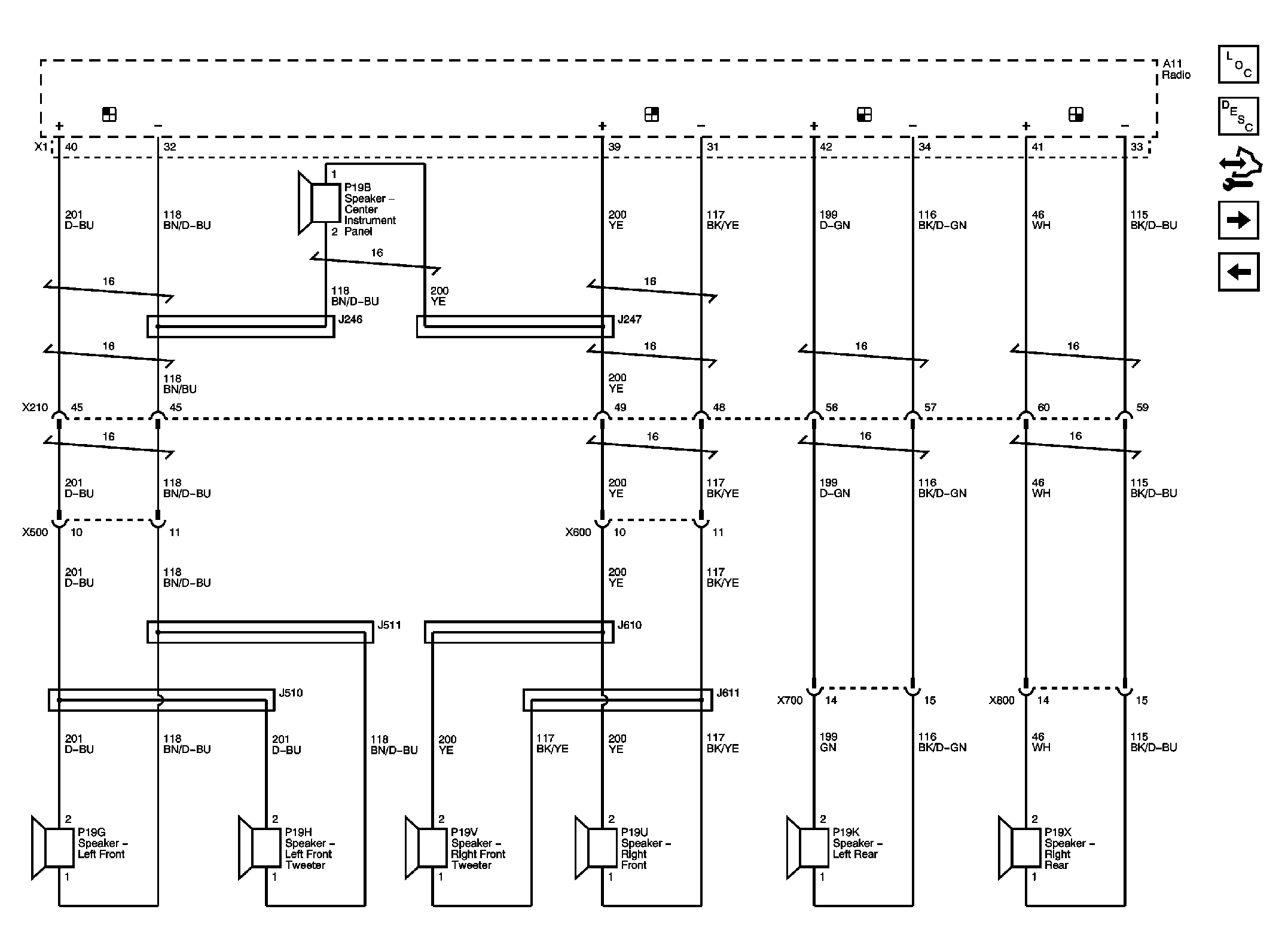
Fig 3: Speakers Wiring Schematic (U65)
GM2375497Courtesy of GENERAL MOTORS CORP.
Fig 4: Speakers Wiring Schematic (UQA)
GM2375500Courtesy of GENERAL MOTORS CORP.
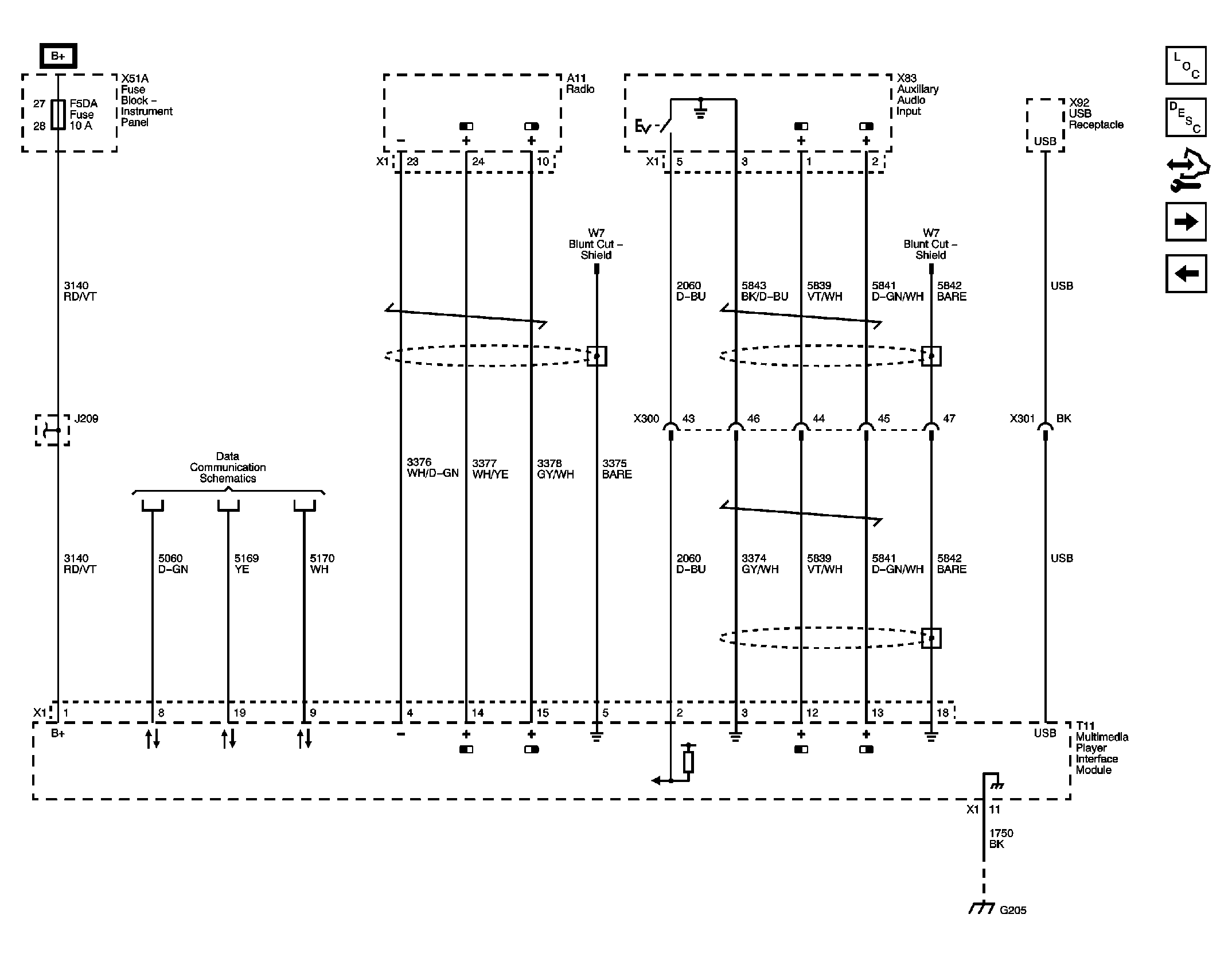
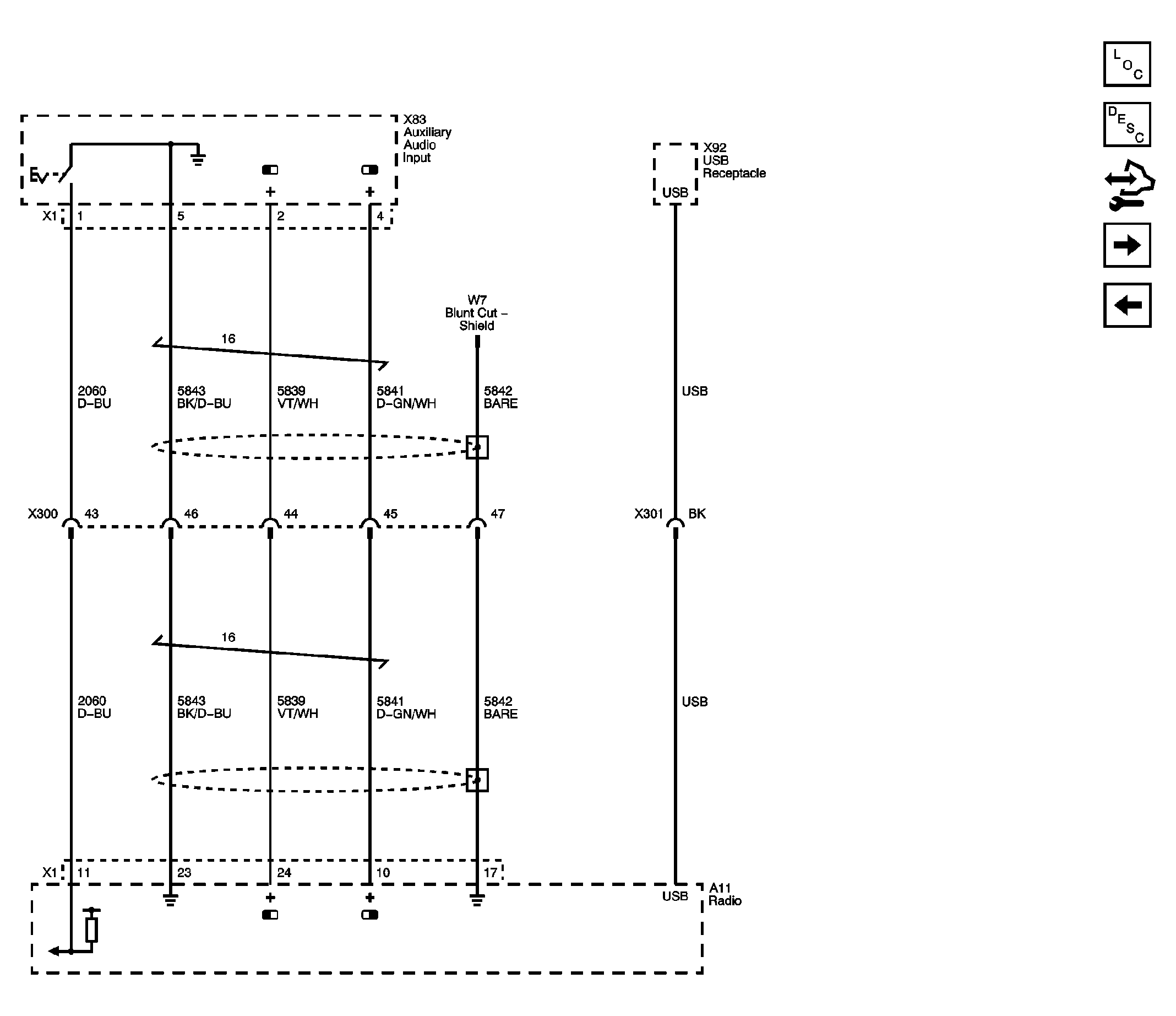
Fig 5: Auxiliary Inputs Wiring Schematic (KTA)
GM2375501Courtesy of GENERAL MOTORS CORP.
Fig 6: Auxiliary Inputs Wiring Schematic (Without KTA)
GM2375502Courtesy of GENERAL MOTORS CORP.
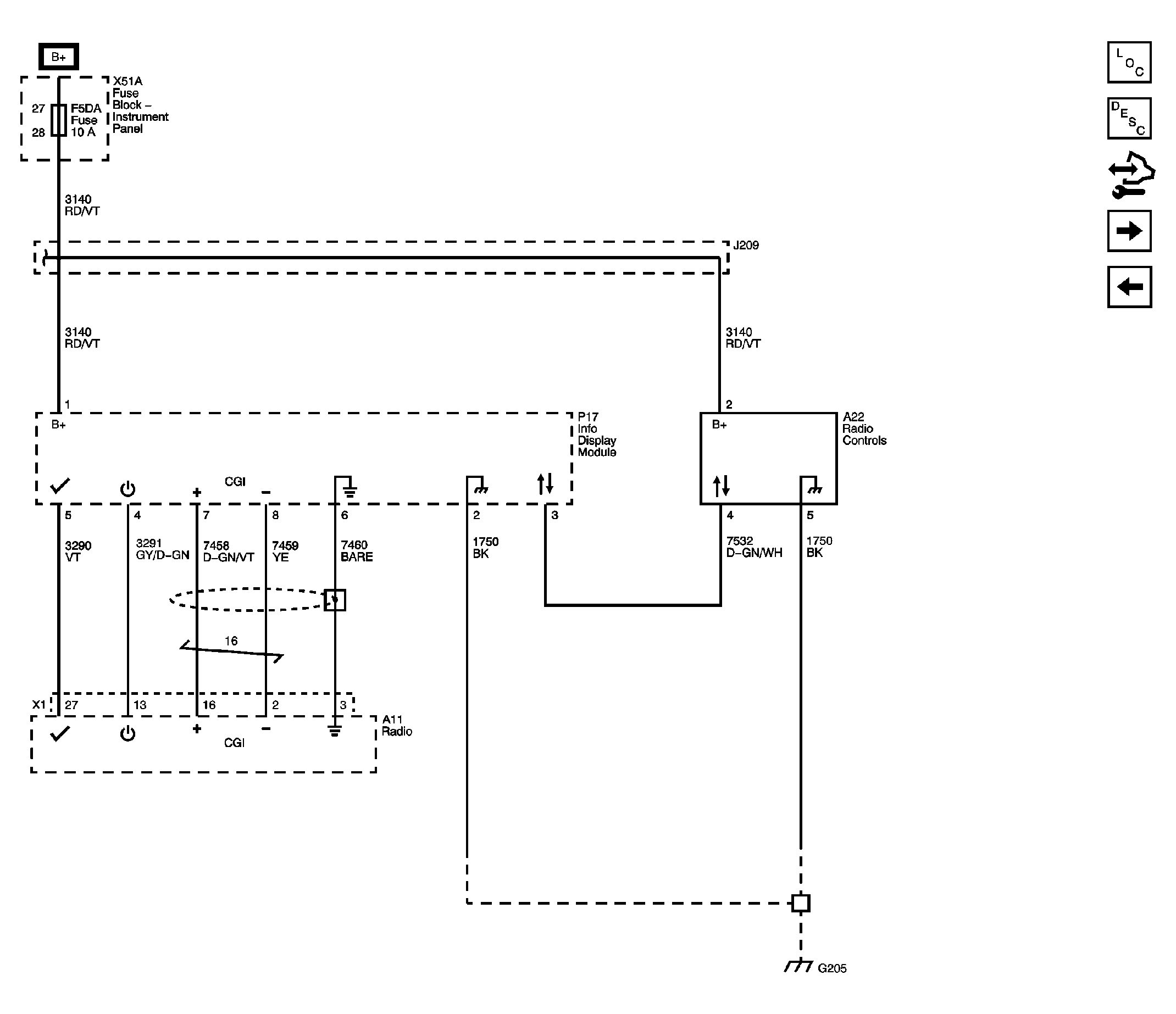
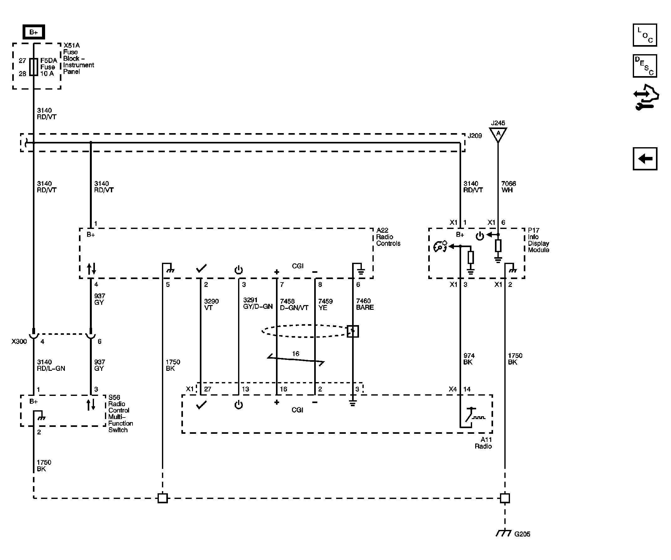
Fig 7: Display Wiring Schematic (UAG)
GM2375503Courtesy of GENERAL MOTORS CORP.
Fig 8: Display Wiring Schematic (UDN)
GM2375505Courtesy of GENERAL MOTORS CORP.