LEMON Manuals: Even more car manuals for everyone
Home >> Buick >> 2012 >> LaCrosse Touring >> Repair and Diagnosis >> Engine Performance >> System >> Data Communications System >> Wiring Schematics >> Data Communication Wiring Schematics >> Linear Interconnect Network (LIN) Bus 6, 8, 9, 10, 11 And CAN Graphical Interface

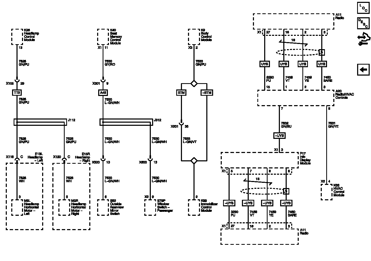
Linear Interconnect Network (LIN) Bus 6, 8, 9, 10, 11 And CAN Graphical Interface

Fig 1: Linear Interconnect Network (LIN) Bus 6, 8, 9, 10, 11 And CAN Graphical Interface Wiring Schematic
GM2577775Courtesy of GENERAL MOTORS COMPANY