LEMON Manuals: Even more car manuals for everyone
Home >> Buick >> 2009 >> Allure Super >> Repair and Diagnosis >> Accessories & Equipment >> Infotainment >> Cellular System, Entertainment System & Navigation System >> Schematic and Routing Diagrams >> Radio/Navigation System Schematics

Radio/Navigation System Schematics

Fig 1: Power, Ground, Serial Data, and Antenna Module
GM2081326Courtesy of GENERAL MOTORS CORP.
Fig 2: Speakers - UW6
GM2081328Courtesy of GENERAL MOTORS CORP.
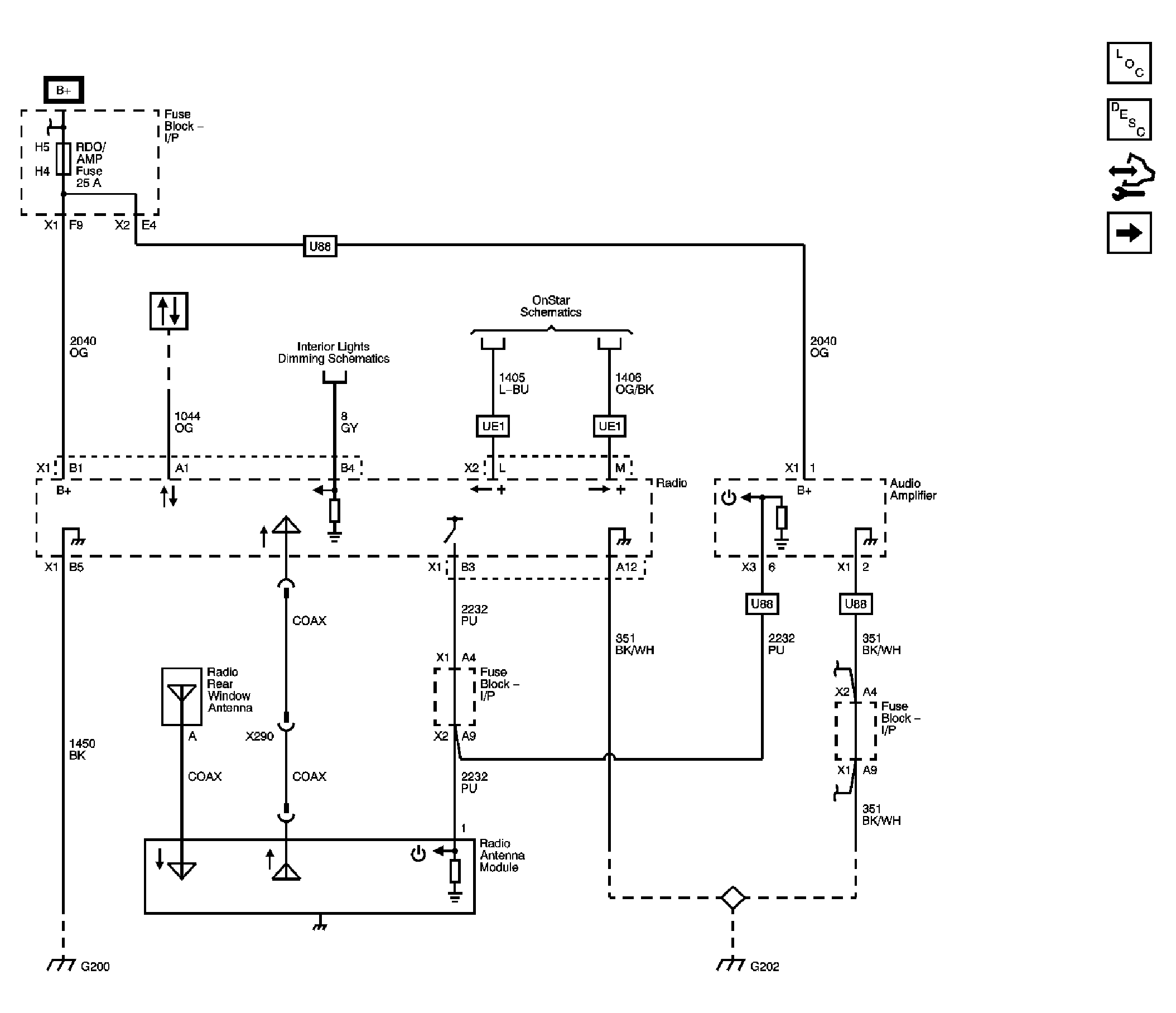
Fig 3: Radio to Amplifier - U88
GM2081331Courtesy of GENERAL MOTORS CORP.
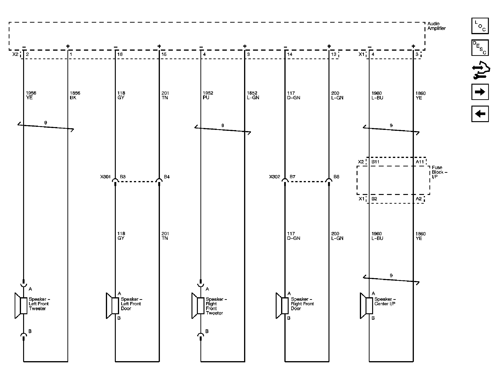
Fig 4: Front Speakers - U88
GM2081333Courtesy of GENERAL MOTORS CORP.
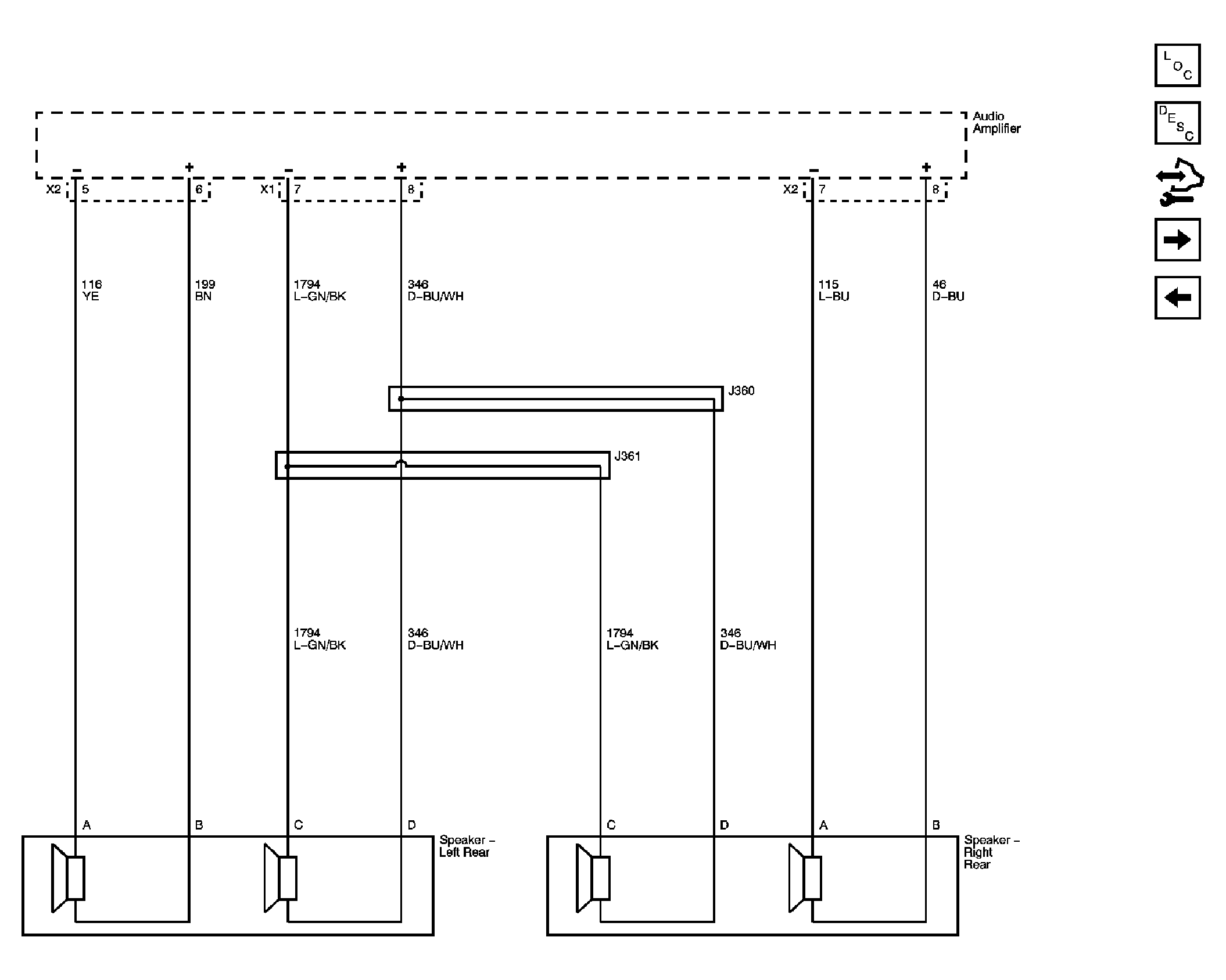
Fig 5: Rear Speakers - U88
GM2081336Courtesy of GENERAL MOTORS CORP.
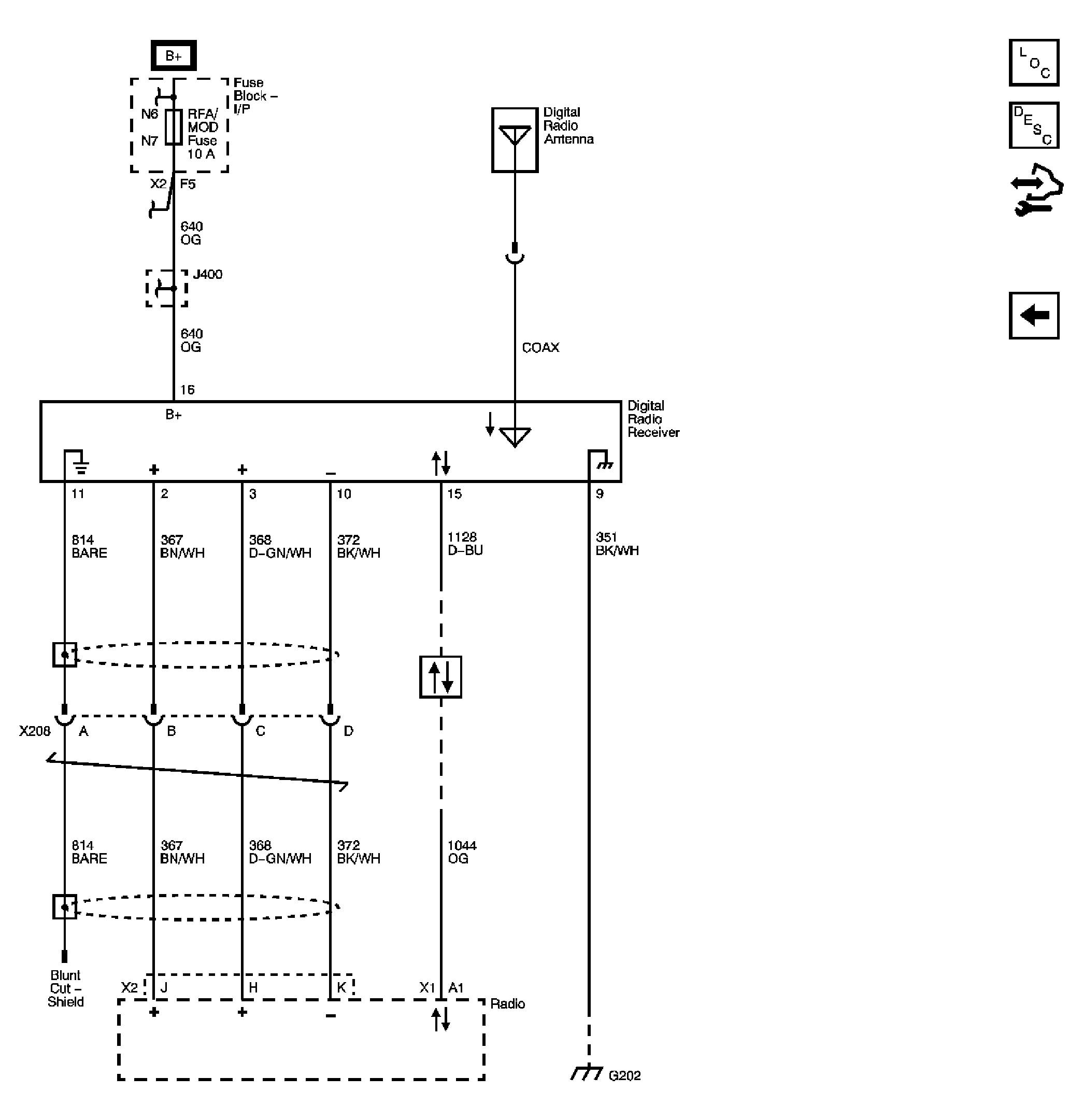
Fig 6: Satellite Radio - U2K
GM2081337Courtesy of GENERAL MOTORS CORP.