LEMON Manuals: Even more car manuals for everyone
Home >> Buick >> 2007 >> Lucerne CXS >> Repair and Diagnosis >> External Pages >> Different car >> Section 373 (Keyless Entry System And Remote Functions) >> Schematic and Routing Diagrams >> Remote Function Schematics

Remote Function Schematics

WARNING: This page is about a different car, the 2007 Cadillac DTS. However, it is still accessible from the selected car via links, so may be relevant.
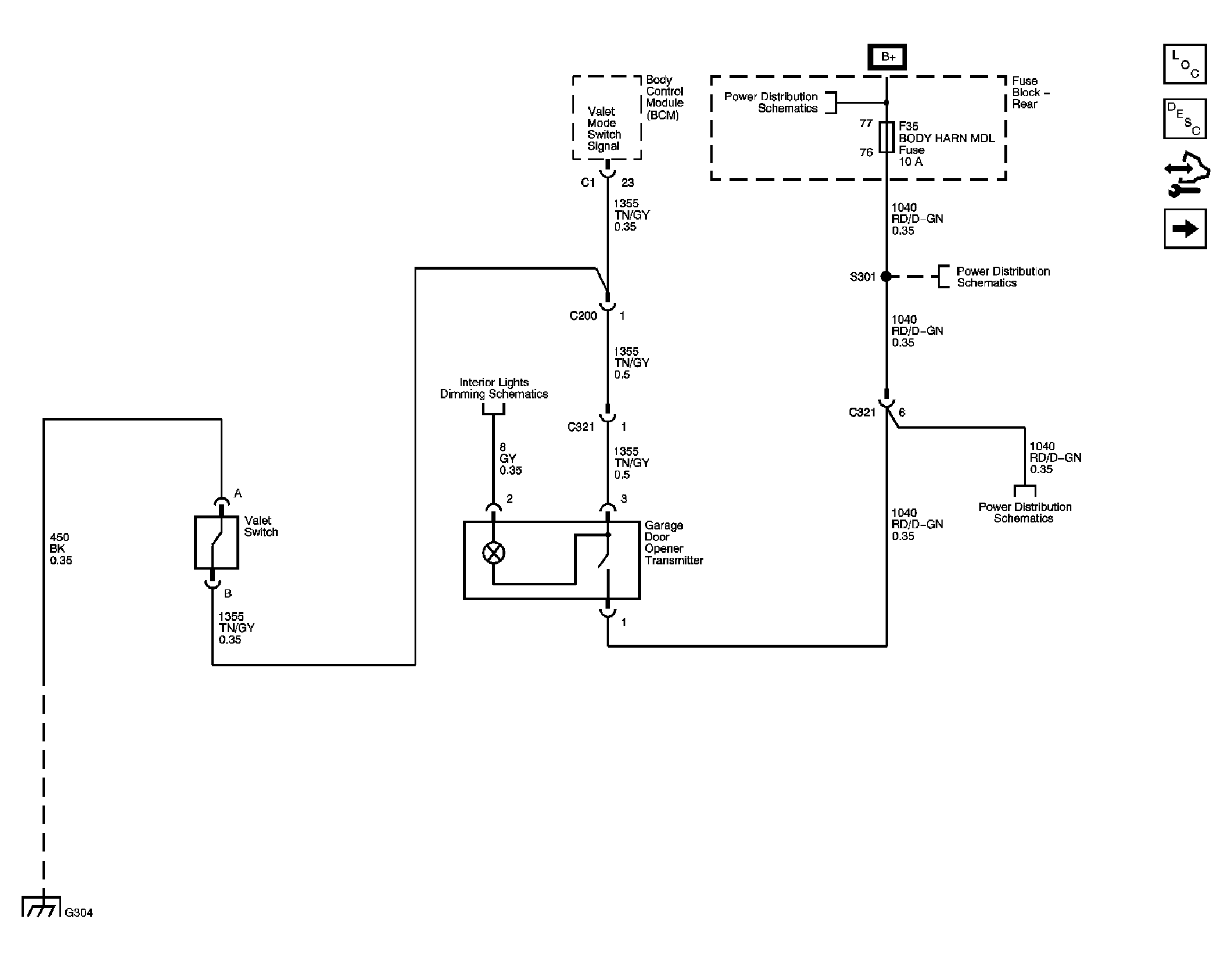
Fig 1: Garage Door Opener
GM1759894Courtesy of GENERAL MOTORS CORP.
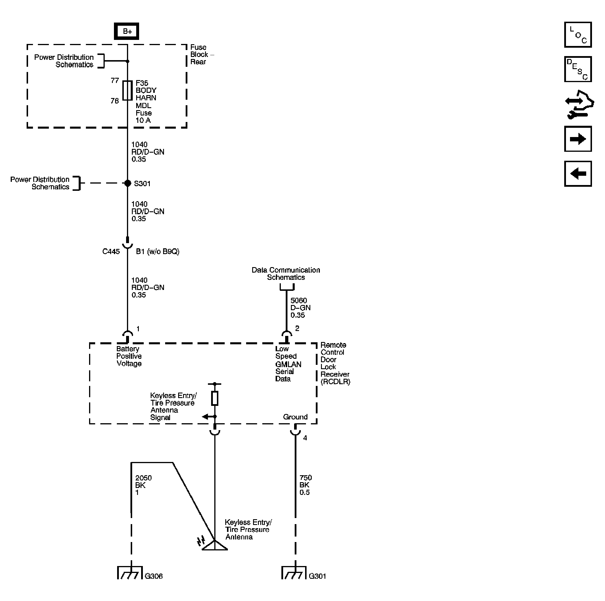
Fig 2: Remote Control Door Lock Receiver - RCDLR
GM1759898Courtesy of GENERAL MOTORS CORP.
Fig 3: Door Latch Assemblies and Hood Ajar Switch
GM1759899Courtesy of GENERAL MOTORS CORP.