LEMON Manuals: Even more car manuals for everyone
Home >> Buick >> 2007 >> Lucerne CXS >> Repair and Diagnosis >> External Pages >> Different car >> Section 347 (Cellular System, Entertainment System, And Navigation System) >> Schematic and Routing Diagrams >> Radio/Navigation System Schematics

Radio/Navigation System Schematics

WARNING: This page is about a different car, the 2007 Cadillac DTS. However, it is still accessible from the selected car via links, so may be relevant.
Fig 1: Radio Power and Ground
GM1759810Courtesy of GENERAL MOTORS CORP.
Fig 2: Amplifier
GM1759848Courtesy of GENERAL MOTORS CORP.
Fig 3: Speakers
GM1759852Courtesy of GENERAL MOTORS CORP.
Fig 4: Redundant Steering Wheel Controls
GM1759873Courtesy of GENERAL MOTORS CORP.
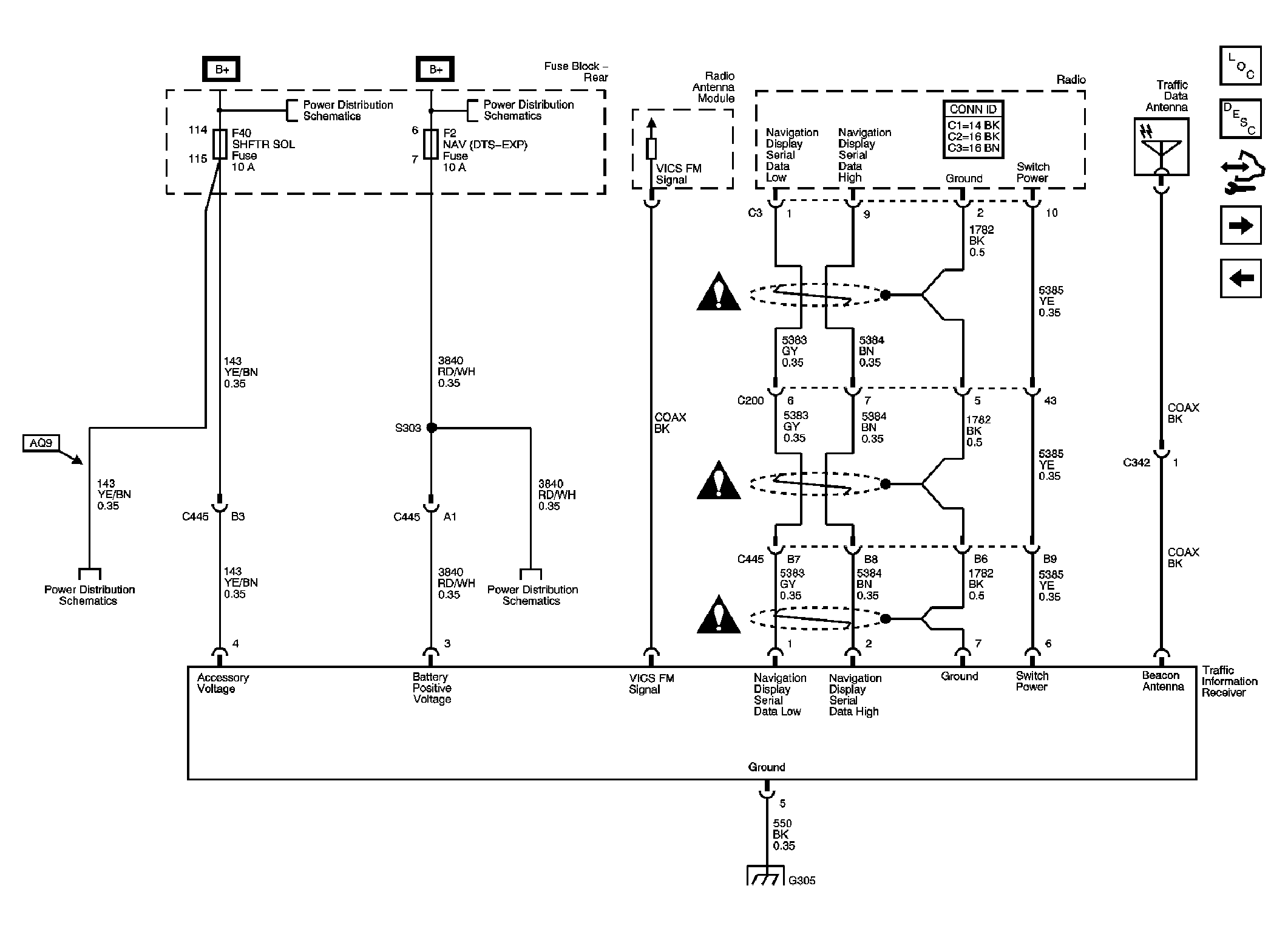
Fig 5: Traffic Information Receiver - U3Q
GM1759877Courtesy of GENERAL MOTORS CORP.
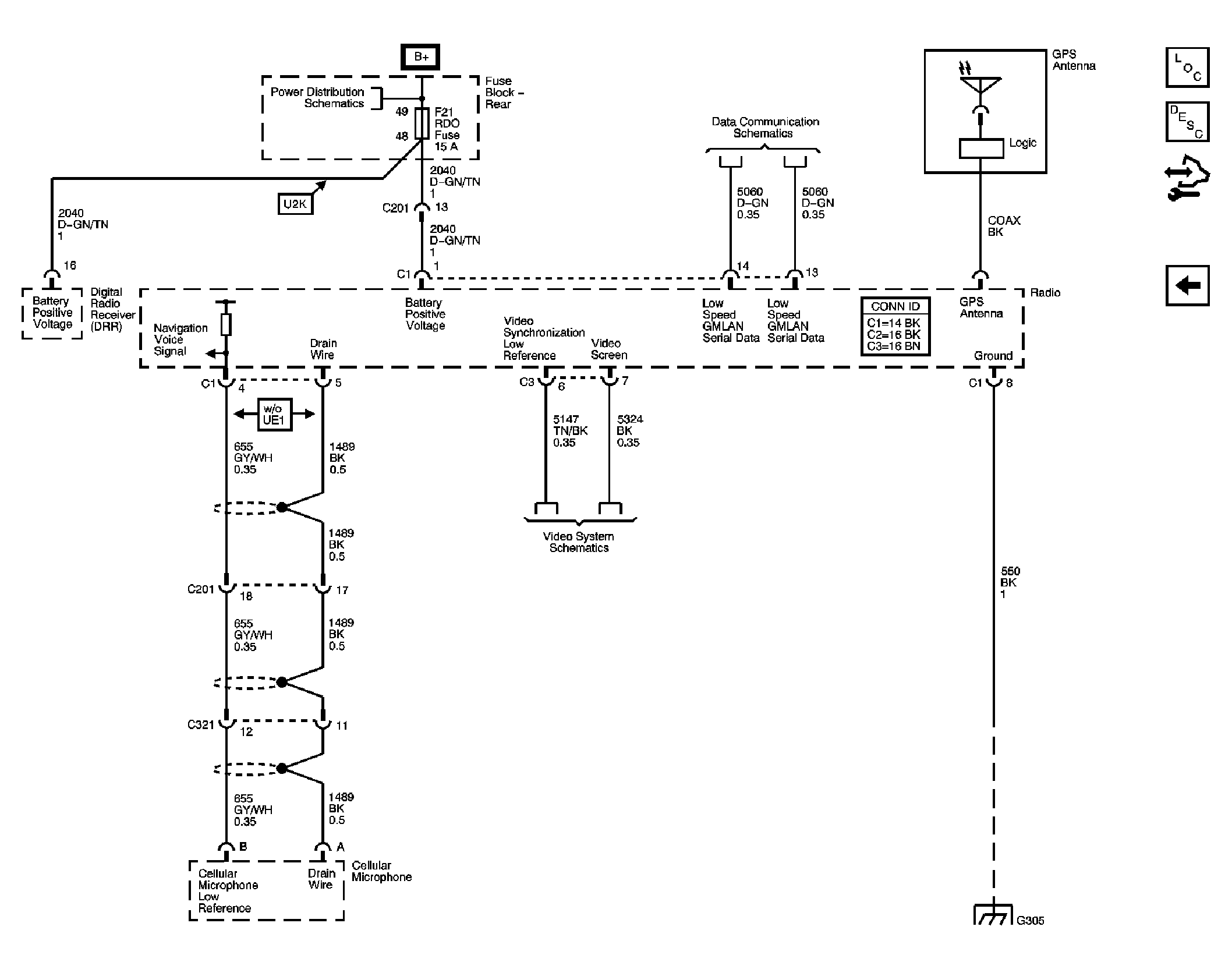
Fig 6: Radio - Without UE1
GM1759884Courtesy of GENERAL MOTORS CORP.