LEMON Manuals: Even more car manuals for everyone
Home >> Buick >> 1989 >> Reatta >> Repair and Diagnosis (Single Page) >> Engine Performance >> System >> 3.8L BCM Tests W/Codes >> Self-Diagnostics >> Code B410, Charging System Circuit Fault >> Notes

Code B410, Charging System Circuit Fault: Notes

Fig 1: Code B410, Wiring Diagram (Reatta & Riviera) Charging System Circuit Fault
G111472
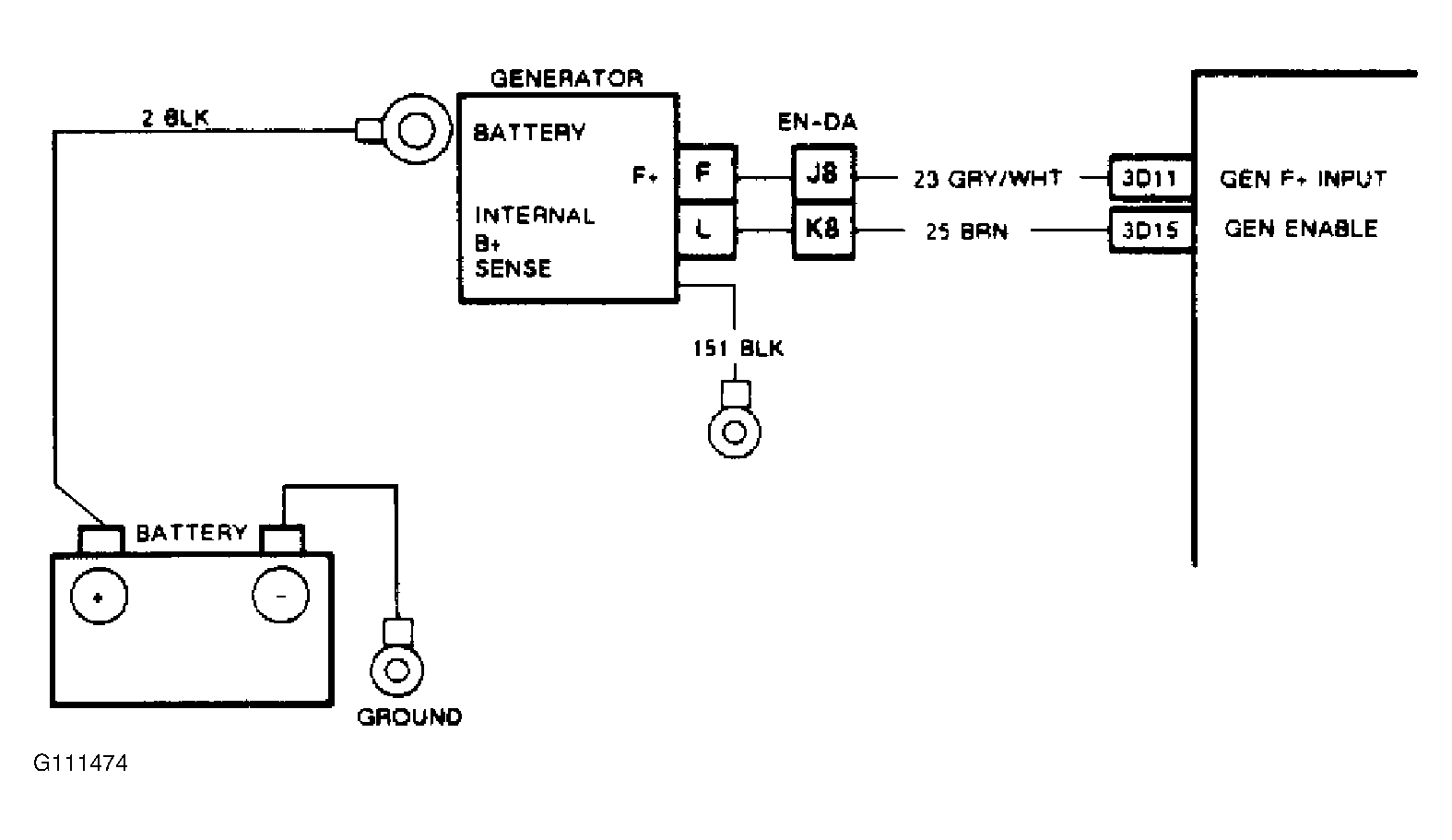
Fig 2: Code B410, Wiring Diagram (Toronado) Charging System Circuit Fault
G111474

The generator on this vehicle has fault detection capability built into the regulator. The BCM supplies 12 volts on circuit No. 25 and monitors the field voltage on circuit No. 23. Code B410 will set if the following conditions exist:

Or if the following conditions exist:

Or if the following conditions exist:

Or if the following conditions exist.

Code B140 will cause the "Generator Problem" message to be displayed on the DIC and the "NO CHARGE" telltale to light on the IPC.

NOTE: Test numbers refer to numbers on diagnostic chart.
  1. BI51 displays generator signal voltage as "HIGH" or "LOW", depending on the voltage state at BCM. Normally, with key on and engine off, circuit No. 25 voltage will be pulled low by the generator and BI51 will read "LOW".
  2. Checks to see if "LOW" reading is due to circuit No. 25 or the generator. If display reading changes from "LOW" to "HIGH" when the generator is disconnected with engine running, BCM and circuit No. 25 are okay.
  3. Checks to see if fault is due to BCM or circuit No. 25.
  4. BD51 displays the amount of generator field activity. Under normal conditions, a reading less than 7 percent would indicate a fault in field circuit at BCM.
  5. Removing the generator connector will determine if fault is due to generator or an open in circuit No. 25, including BCM and interface connector.