LEMON Manuals: Even more car manuals for everyone
Home >> BMW >> 2015 >> 528i >> Repair and Diagnosis (Single Page) >> General Information >> OEM General Information >> Functional Description - F10 - Stability Control System, Tire & Wheel System, Lubrication System >> Stability Control System - Functional Description >> Electronic damper control (EDC) >> Functional networking

Functional networking

A system network with distributed functions in other control units is necessary for implementation of Electronic Damper Control.

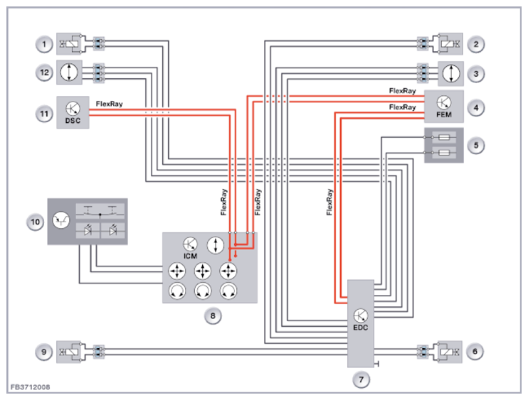
Fig 1: Electronic Damper Control - Circuit Diagram
G09908360Courtesy of BMW OF NORTH AMERICA, INC.

Example F2x, F3x

Item Explanation
1 EDC valve, shock absorber, front left
2 EDC valve shock absorber, front right
3 Vertical acceleration sensor, front right (not M GmbH e.g. M5)
4 Front Electronic Module (FEM)
5 Power distribution box, rear
6 EDC valve, shock absorber, rear right
7 Electronic damper control (EDC)
8 Integrated chassis management (ICM)
9 EDC valve, shock absorber, rear left
10 Operating facility, center console with drive dynamic control switch
11 Dynamic stability control (DSC)
12 Vertical acceleration sensor, front left (not M GmbH e.g. M5)
Fig 2: Electronic Damper Control - Circuit Diagram (F15)
G09908361Courtesy of BMW OF NORTH AMERICA, INC.

Example F15

Item Explanation
1 EDC valve, shock absorber, front left
2 Dynamic stability control (DSC)
3 EDC valve shock absorber, front right
4 Vertical-acceleration sensor, front right
5 Front right ride height sensor
6 Front power distribution box, passenger's side
7 Body Domain Controller
8 Rear right ride height sensor
9 Vertical acceleration sensor, rear right
10 EDC valve, shock absorber, rear right
11 Integrated chassis management (ICM)
12 EDC valve, shock absorber, rear left
13 Rear left vertical acceleration sensor
14 Rear left ride height sensor
15 Operating facility, center console with drive dynamic control switch
16 Electronic damper control (EDC)
17 Front left ride height sensor
18 Rear left vertical acceleration sensor

The height-level sensors deliver dynamic information on the height of the vehicle body. From this Electronic Damper Control (EDC) calculates the body movements and wheel accelerations. In addition, the sensors deliver the information to the automatic headlight beam throw adjustment.