LEMON Manuals: Even more car manuals for everyone
Home >> BMW >> 2003 >> M3 2D Convertible >> Repair and Diagnosis >> Engine Performance >> System >> Engine Performance - Overview >> Engine Management Systems >> Siemens Engine Management System >> Scope Of Output Functions >> Torque Interfaces

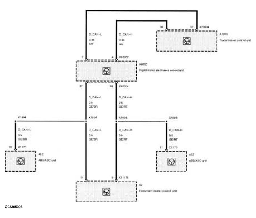
Torque Interfaces

If torque reduction or increase is required for ASC/DSC/MSR/AGS, the ECM will regulate engine power in the following manner: