LEMON Manuals: Even more car manuals for everyone
Home >> BMW >> 2000 >> 740i >> Repair and Diagnosis (Single Page) >> Heating, Ventilation & A/C (HVAC) >> HVAC Control Systems >> Climate Control Inputs >> CLIMATE CONTROL Inputs >> Temperature Sensor Monitoring

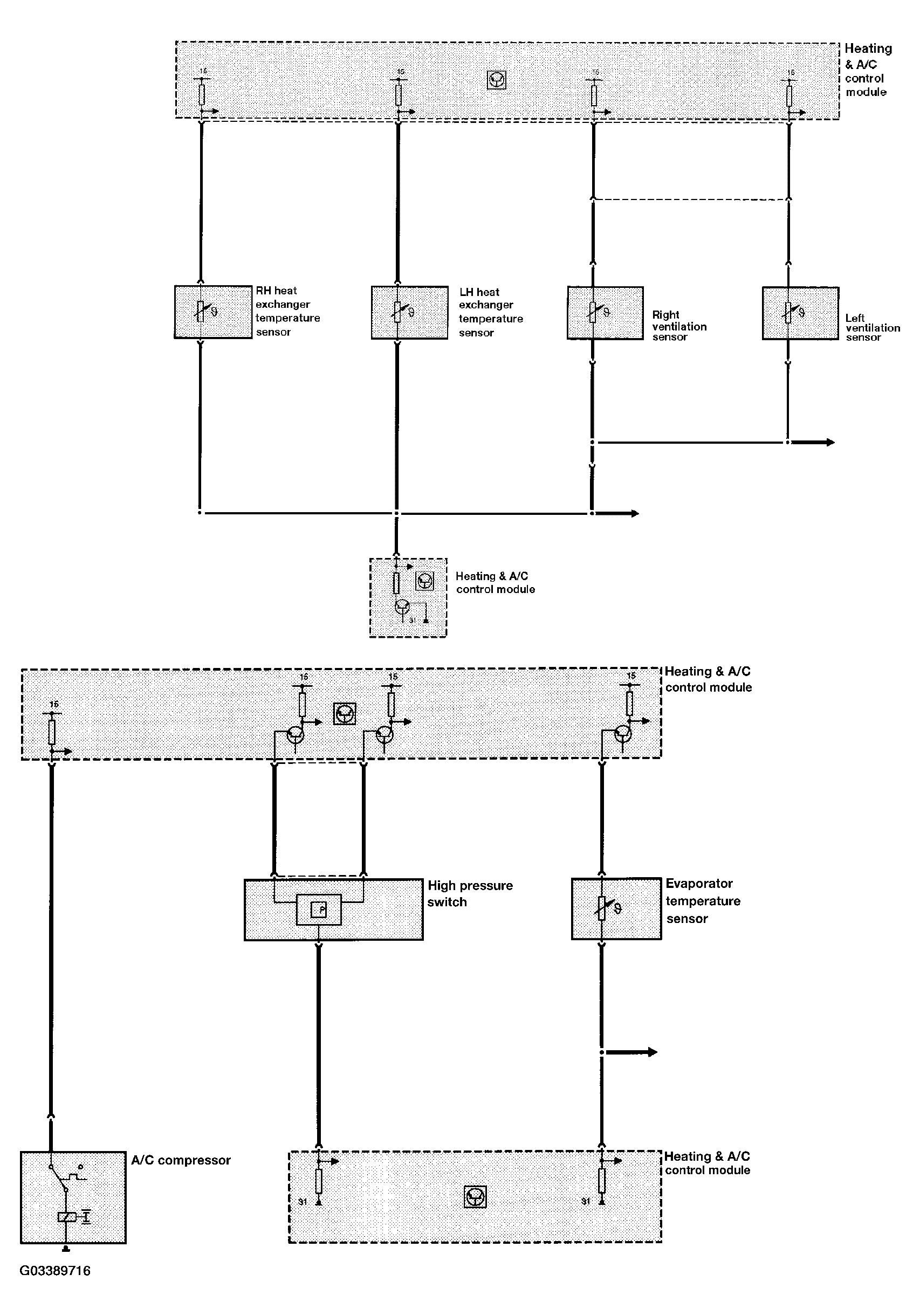
Temperature Sensor Monitoring

Several different temperature sensors provide inputs to the IHKA control module. As previously covered, they are the NTC type. The IHKA control module provides the power and ground paths. The module also monitors the circuit voltage variation to determine temperatures. This test applies to the following sensors: