LEMON Manuals: Even more car manuals for everyone
Home >> BMW >> 1996 >> 328is Standard >> Repair and Diagnosis (Single Page) >> Heating, Ventilation & A/C (HVAC) >> HVAC Control Systems >> Climate Control Inputs >> CLIMATE CONTROL Inputs >> Starting Input

Starting Input

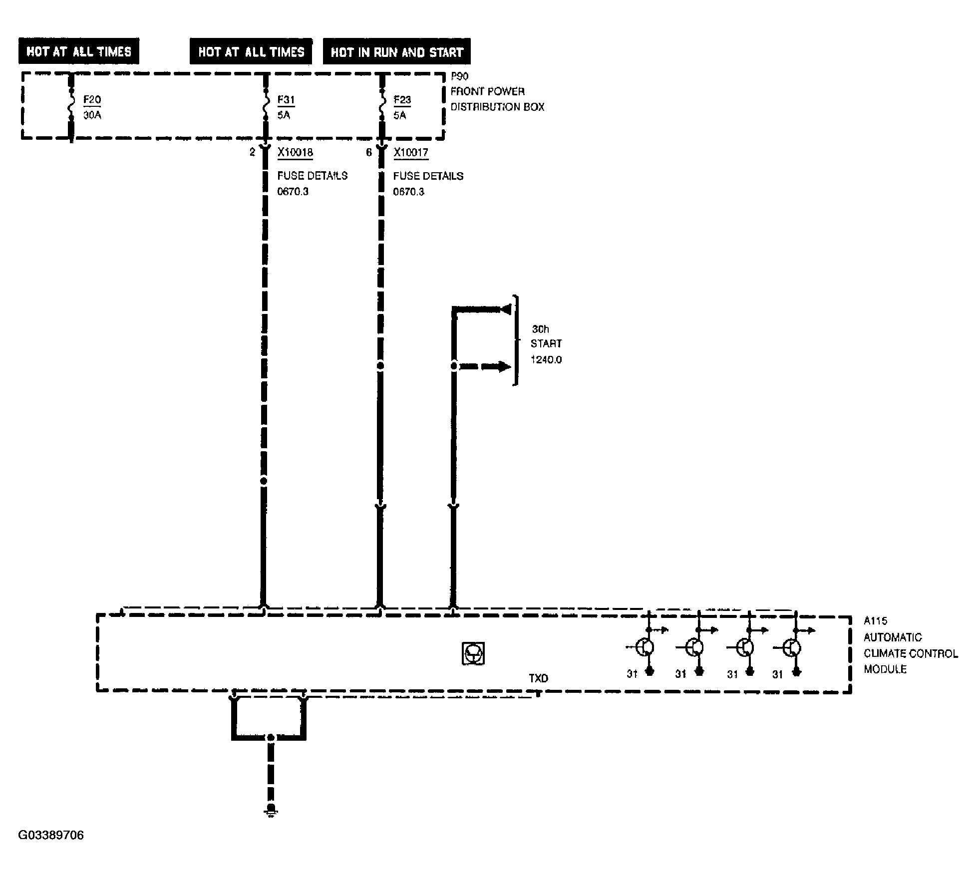
The starting (cranking KL50) input is monitored by the IHKA to "unload" consumers during engine cranking. This is a momentary signal that will cause the IHKA to deactivate heavy power consumers.

This signal has a dedicated circuit on E31/36 models, and is transmitted via BUS communication on all other models.

Fig 1: Starting (Cranking Kl50) Input Circuit Diagram
G03389706Courtesy of BMW OF NORTH AMERICA, INC.