LEMON Manuals: Even more car manuals for everyone
Home >> Acura >> 2025 >> MDX Base >> Repair and Diagnosis >> Engine Performance >> Engine Control Systems >> Body Electrical System - Troubleshooting - System Description >> Circuit Diagram >> Wipers/Washers Circuit Diagram (3.5L Engine)

Wipers/Washers Circuit Diagram (3.5L Engine)

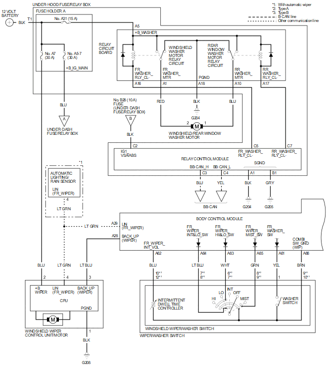
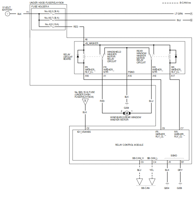
Windshield 

NOTE: For details of the CAN circuit, refer to the Network Communications Circuit Diagram.
GHH659308Courtesy of HONDA, U.S.A., INC.
GHH659309Courtesy of HONDA, U.S.A., INC.

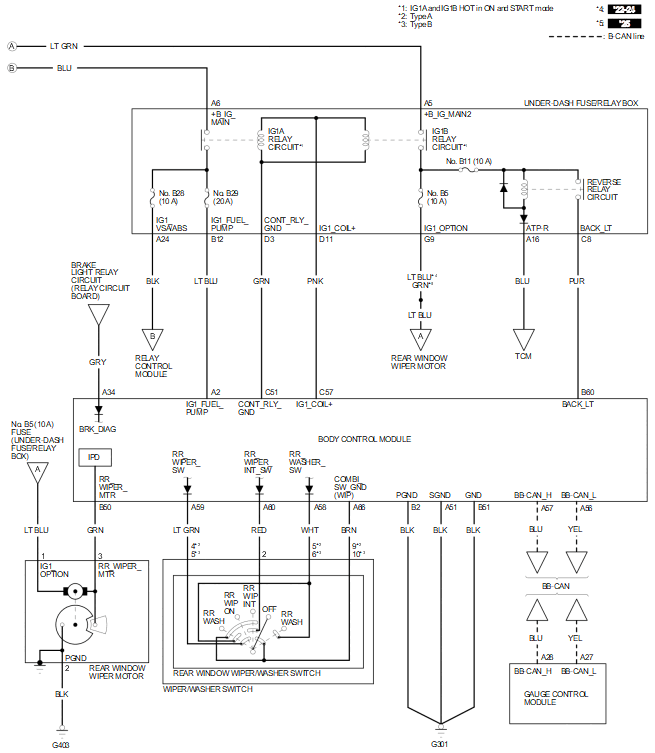
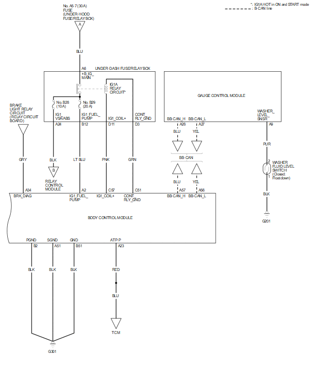
Rear Window 

NOTE: For details of the CAN circuit, refer to the Network Communications Circuit Diagram.
GHH659310Courtesy of HONDA, U.S.A., INC.
GHH659311Courtesy of HONDA, U.S.A., INC.