LEMON Manuals: Even more car manuals for everyone
Home >> Acura >> 2025 >> MDX Base >> Repair and Diagnosis >> Engine Performance >> Engine Control Systems >> Body Electrical System - System Description - DTC Troubleshooting Index >> Description & Operation >> Power Windows System Description - System Diagram

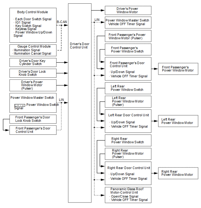
Power Windows System Description - System Diagram

For locations of each component on vehicle, refer to Component Location Index

GHH659632Courtesy of HONDA, U.S.A., INC.