LEMON Manuals: Even more car manuals for everyone
Home >> Acura >> 2023 >> MDX Base >> Repair and Diagnosis >> Engine Performance >> Engine Control Systems >> Body Electrical System - Troubleshooting - System Description >> Circuit Diagram >> Reminder Systems Circuit Diagram (3.5L Engine)

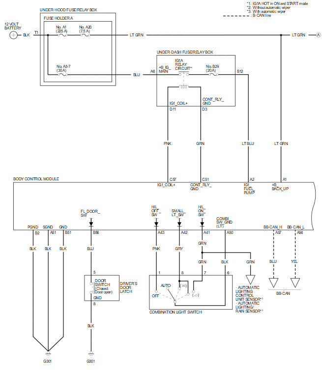
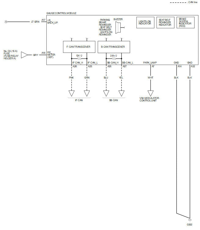
Reminder Systems Circuit Diagram (3.5L Engine)

NOTE:

For details of the CAN circuit, refer to the Network Communications Circuit Diagram.

GHH659279Courtesy of HONDA, U.S.A., INC.
GHH659280Courtesy of HONDA, U.S.A., INC.
GHH659281Courtesy of HONDA, U.S.A., INC.