LEMON Manuals: Even more car manuals for everyone
Home >> Acura >> 2023 >> MDX Base >> Repair and Diagnosis >> Engine Performance >> Engine Control Systems >> Body Electrical System - Troubleshooting - System Description >> Circuit Diagram >> Driving Position Memory System (DPMS) Circuit Diagram (3.5L Engine)

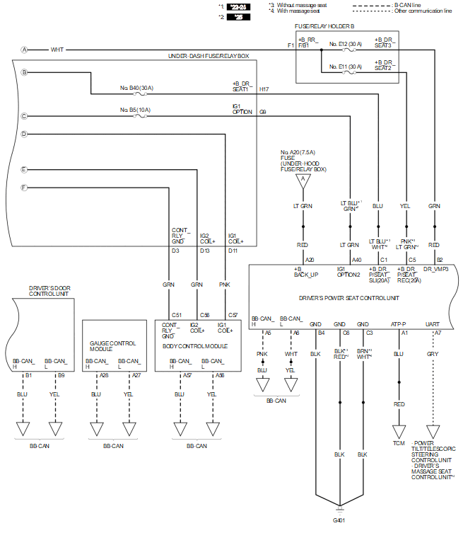
Driving Position Memory System (DPMS) Circuit Diagram (3.5L Engine)

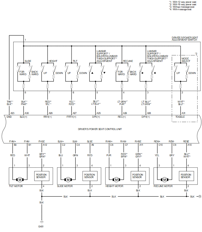
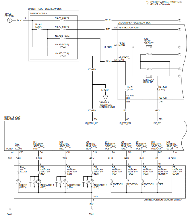
Driver's Power Seat 

NOTE: For details of the CAN circuit, refer to the Network Communications Circuit Diagram.
GHH659092Courtesy of HONDA, U.S.A., INC.
GHH659093Courtesy of HONDA, U.S.A., INC.
GHH659094Courtesy of HONDA, U.S.A., INC.
GHH659095Courtesy of HONDA, U.S.A., INC.

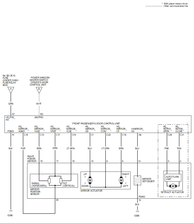
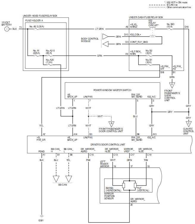
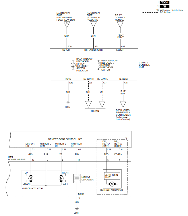
Power Mirror 

NOTE: For details of the CAN circuit, refer to the Network Communications Circuit Diagram.
GHH659096Courtesy of HONDA, U.S.A., INC.
GHH659097Courtesy of HONDA, U.S.A., INC.
GHH659098Courtesy of HONDA, U.S.A., INC.