LEMON Manuals: Even more car manuals for everyone
Home >> Acura >> 2017 >> TLX Base, 2.4L Eng >> Repair and Diagnosis >> Accessories & Equipment >> Anti-Theft Systems >> Security System Keyless Entry System - Testing & Troubleshooting >> Description >> Keyless/Power Door Locks/Security System Description - System Diagram (2018-19)

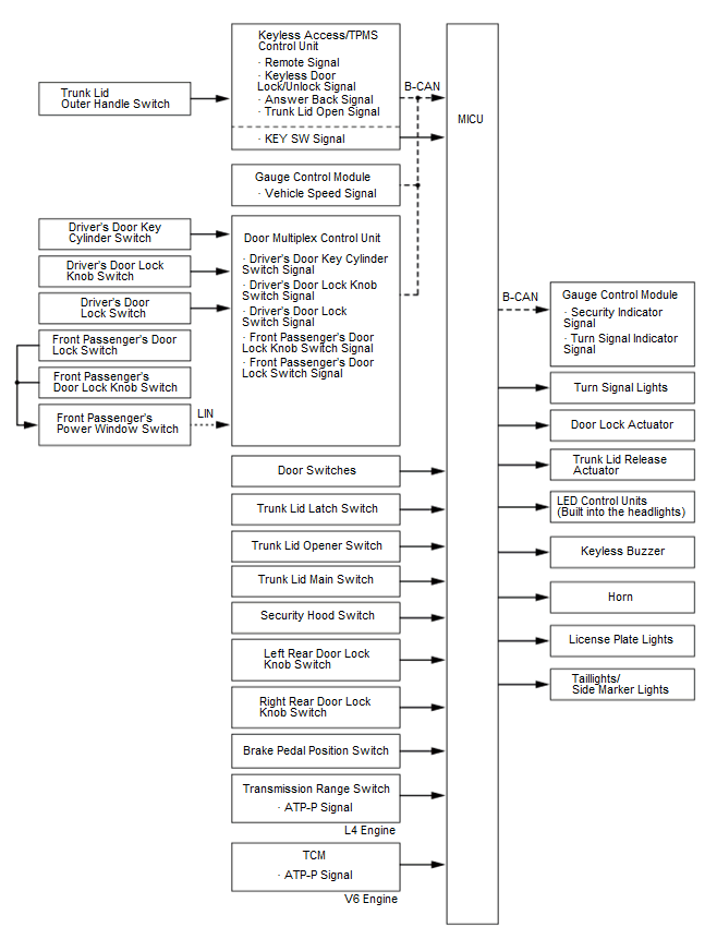
Keyless/Power Door Locks/Security System Description - System Diagram (2018-19)

GHH203609Courtesy of HONDA, U.S.A., INC.