LEMON Manuals: Even more car manuals for everyone
Home >> Acura >> 2012 >> TL Base >> Repair and Diagnosis >> Engine Performance >> System >> Advanced Diagnostics -- TL >> DTC P2118: Throttle Actuator Current Range/Performance Problem >> Notes

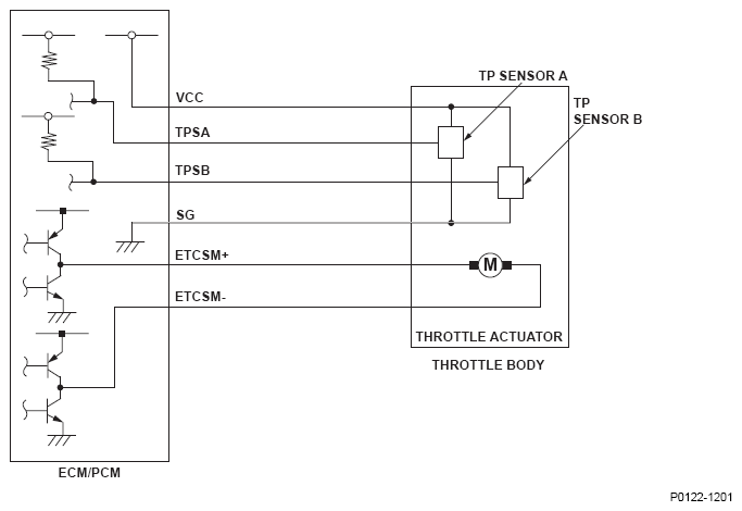
DTC P2118: Throttle Actuator Current Range/Performance Problem: Notes

Fig 1: Throttle Position Sensor - Circuit Diagram
G08582655Courtesy of AMERICAN HONDA MOTOR CO., INC.