LEMON Manuals: Even more car manuals for everyone
Home >> Acura >> 2009 >> TSX Automatic >> Repair and Diagnosis >> Engine Performance >> System >> Advanced Diagnostics >> DTC P0966: Problem in A/T Clutch Pressure Control Solenoid Valve B Circuit >> Notes

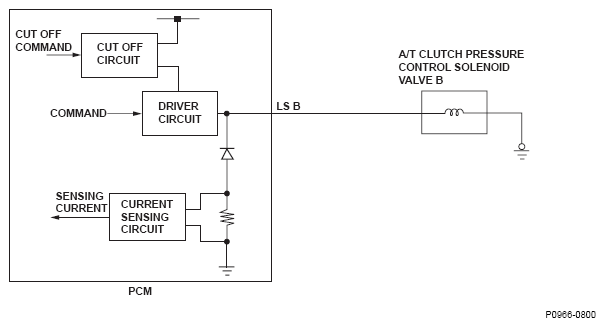
DTC P0966: Problem in A/T Clutch Pressure Control Solenoid Valve B Circuit: Notes

Fig 1: Problem in A/T Clutch Pressure Control Solenoid Valve - Circuit Diagram
G06124022Courtesy of AMERICAN HONDA MOTOR CO., INC.
Fig 2: Problem in A/T Clutch Pressure Control Solenoid Valve Graph
G04839096Courtesy of AMERICAN HONDA MOTOR CO., INC.