LEMON Manuals: Even more car manuals for everyone
Home >> Acura >> 2007 >> TL Base >> Repair and Diagnosis >> Engine Performance >> System >> Advanced Diagnostics >> DTC P0615: Starter Relay STRLD Circuit Malfunction >> Notes

DTC P0615: Starter Relay STRLD Circuit Malfunction: Notes

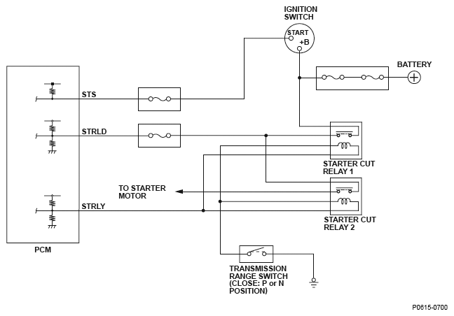
Fig 1: Starter Relay STRLD Malfunction - Circuit Diagram
G04836600