LEMON Manuals: Even more car manuals for everyone
Home >> Acura >> 2007 >> TL Base >> Repair and Diagnosis >> Engine Performance >> System >> Advanced Diagnostics >> DTC P0389: Crankshaft Position (CKP) Sensor B Circuit Intermittent Interruption >> Notes

DTC P0389: Crankshaft Position (CKP) Sensor B Circuit Intermittent Interruption: Notes

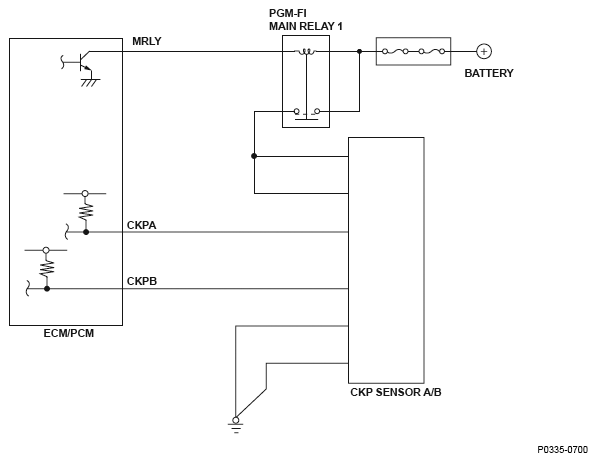
Fig 1: Crankshaft Position Sensor B - Circuit Diagram
G04836555