LEMON Manuals: Even more car manuals for everyone
Home >> Acura >> 2007 >> TL Base >> Repair and Diagnosis >> Engine Performance >> System >> Advanced Diagnostics >> DTC P0344: Camshaft Position (CMP) Sensor Circuit Intermittent Interruption >> Notes

DTC P0344: Camshaft Position (CMP) Sensor Circuit Intermittent Interruption: Notes

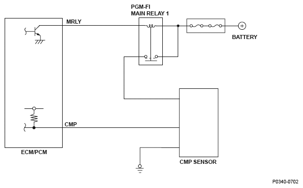
Fig 1: Camshaft Position Sensor - Circuit Diagram
G04836557