LEMON Manuals: Even more car manuals for everyone
Home >> Acura >> 2007 >> RL >> Repair and Diagnosis >> Engine Performance >> System >> Advanced Diagnostics >> DTC P0480: Radiator Fan Control (RFC) System Malfunction >> Notes

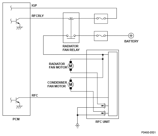
DTC P0480: Radiator Fan Control (RFC) System Malfunction: Notes

Fig 1: Radiator Fan Control System - Circuit Diagram
G04822917