LEMON Manuals: Even more car manuals for everyone
Home >> Acura >> 2007 >> RL >> Repair and Diagnosis >> Engine Performance >> System >> Advanced Diagnostics >> DTC P0339: Crankshaft Position (CKP) Sensor A Intermittent Interruption >> Notes

DTC P0339: Crankshaft Position (CKP) Sensor A Intermittent Interruption: Notes

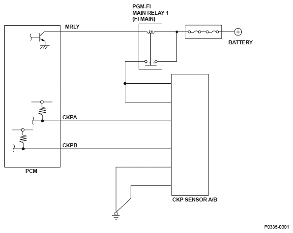
Fig 1: Crankshaft Position Sensor A - Circuit Diagram
G04822884