LEMON Manuals: Even more car manuals for everyone
Home >> Acura >> 2006 >> TSX Standard >> Repair and Diagnosis >> Engine Performance >> System >> Advanced Diagnostics >> DTC P0685: Engine Control Module (ECM)/Powertrain Control Module (PCM) Power Control Circuit Malfunction >> Notes

DTC P0685: Engine Control Module (ECM)/Powertrain Control Module (PCM) Power Control Circuit Malfunction: Notes

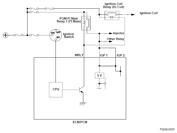
Fig 1: Engine Control Module (ECM)/Powertrain Control Module (PCM) - Circuit Diagram
G04845609