LEMON Manuals: Even more car manuals for everyone
Home >> Acura >> 2006 >> RSX Base, Standard >> Repair and Diagnosis >> Engine Performance >> System >> Advanced Diagnostics >> DTC P0685: ECM/PCM Internal Circuit Malfunction (Power Control Circuit) >> Notes

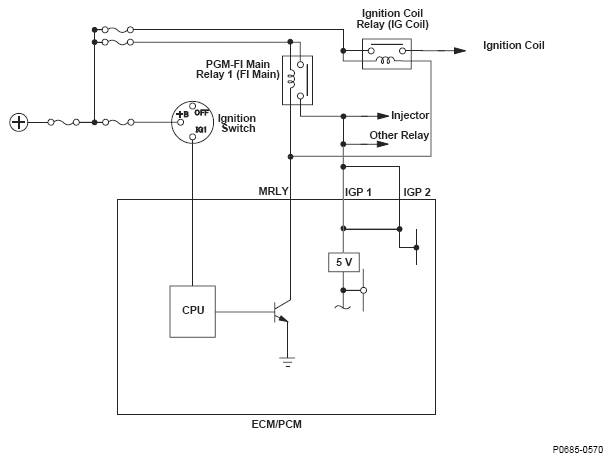
DTC P0685: ECM/PCM Internal Circuit Malfunction (Power Control Circuit): Notes

Fig 1: ECM/PCM Internal Circuit Malfunction (Power Control Circuit) Circuit Diagram
G04816803